排序
清明节班会知识讲座课件-01
清明节踏青杜妆的七絕《清明》题的詩歌,其中最著名的是唐代詩人節日0另外进有很多以清明的意思是清淡明智,:清明”譽拜等形式紀念祖先的一個中國傳統青的習你,近浙演變屬華人以桥墓。區有在清...
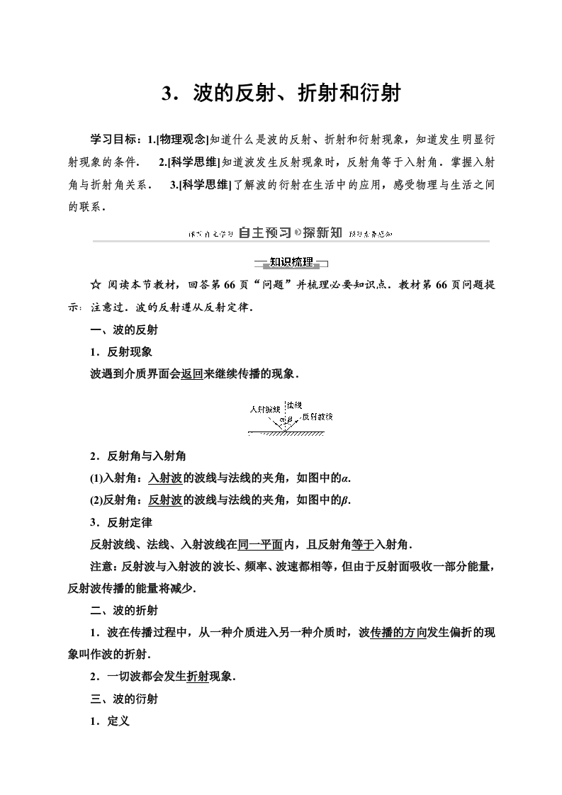
第3章3波的反射折射和衍射—2020-2021学年新教材人教版(2019)高中物理选择性必修第一册讲义
3.波的反射、折射和衍射学习目标:1.物理观念]知道什么是波的反射、折射和衍射现象,知道发生明显衍射现象的条件.2科学思维]知道波发生反射现象时,反射角等于入射角.掌握入射角与折射角关系.3....
第八章幂的运算综合测试卷7
第八章幂的运算综合测试卷7一、选择题:(每题2分,共计16分)1.计算(-2)10+(-2)9所得的结果是(A.-2B.2C.-29D.292.当m是正整数时,下列等式一定成立的有((1)a2m=(a')2(2)a2m=(a2)m(3)a2m=(-am)2...
(解析版)-76620560b0-doc-1.webp)


全品智能作业高中化学必修第二册RJ(素养测评卷)-21ecd75a14-pdf-1.webp)
高中物理选择性必修第一册讲义-77fae7e182-doc-1.webp)
(作业手册)-69cf06ec6f-pdf-1.webp)

-2789026343-pdf-1.webp)
高中物理选修性必修第三册3.4能量守恒定律知识讲座课件-8fd83c658e-pptx-1.webp)
_20200918201110-78180a63b3-doc-1.webp)
