排序
江苏省南京市鼓楼区2023-2024学年初三上学期期末数学试题
九年级(上)期末试卷数学注意事项:1.本试卷共6页.全卷满分120分.考试时间为120分钟,考生答题全部答在答题卡上,答在本试卷上无效。2.请将自己的姓名、准考证号用0.5毫米黑色墨水签字笔填写在...
江苏省苏州市吴江区2016-2017学年初二上学期期末考试英语试题
2016-2017学年第一学期期末考试试卷初二英语2017.1(本试卷满分120分,考试时间100分钟)注意事项:1.答题前,考生务必将自己的学校、班级、姓名用0.5毫米黑色墨水签字笔填写在答题纸相对应的位置...
2018“浙建杯”钢筋工技能操作竞赛试题
(1)示意图图1、图2、图3为某工程的一榀框架,请计算框架梁(KL1)的钢筋下料长度和框架柱(KZ2)的箍筋下料长度,编制配料单配料,并按要求下料制作、绑扎成型。框架柱(KZ2)的主筋现场另行单独提供...
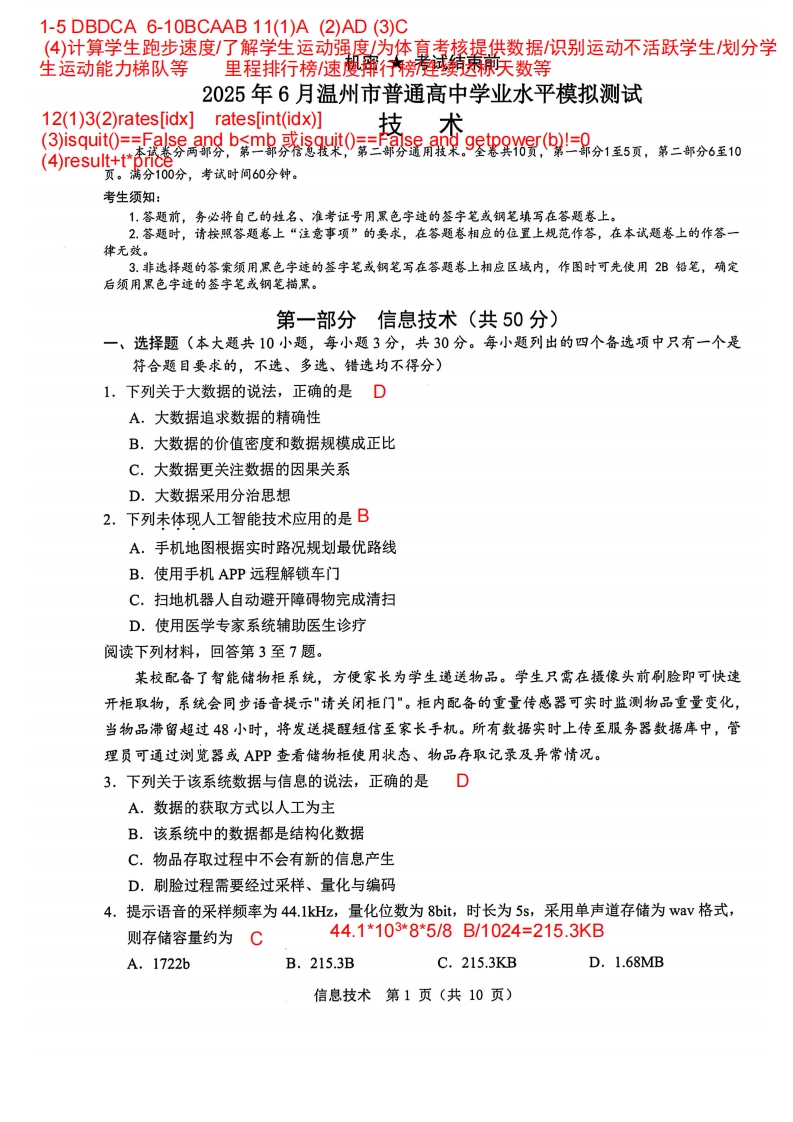
2025-06-11温州学考模拟卷【答案及解析】
1-5 DBDCA 6-10BCAAB 11(1)A (2)AD(3)C(4)计算学生跑步速度/了解学生运动强度为体育考核提供数据/识别运动不活跃学生/伐划分学生运动能力梯队等里程排行榜/速趣痒行榜速天数等2025年6月温州市普...






(解析版)-ba2d58fe1f-doc-1.webp)
全品学练考高中数学选择性必修第一册RJA(导学案)-f54b1a8274-pdf-1.webp)
全品学练考高中地理必修第二册RJ北京专版(练习册)-c168c7763f-pdf-1.webp)
全品智能作业高中生物必修2RJ【不定选版】(素养测评卷)-863b2783d0-pdf-1.webp)
