排序
614科学技术史考试大纲
中国科学院大学硕士研究生入学考试《科学技术史》考试大纲一、考试科目基本要求及适用范围本《大纲》适用于中国科学院大学科学技术史、哲学和传播学等专业的硕士研究生入学考试。本科目的考试,...
高三信息选考练习卷(三十四)解析
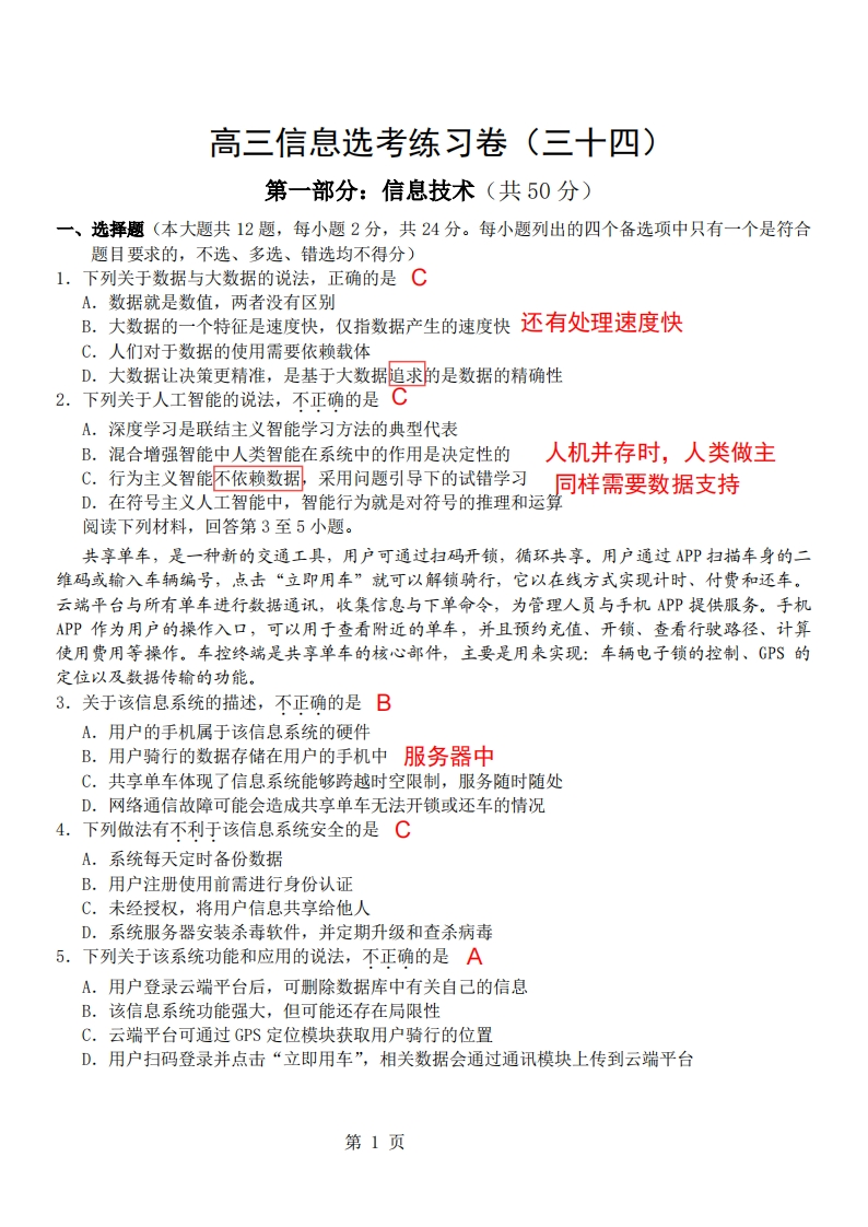
高三信息选考练习卷(三十四)第一部分:信息技术(共50分)一、选释题(本大题共12题,每小题2分,共24分。每小题列出的四个备选项中只有一个是符合题目要求的,不选、多选、错选均不得分)1.下...
江苏省苏州市常熟市2015-2016学年初一上学期月考数学试卷【解析版】(10月份)
2015-2016学年江苏省苏州市常熟市七年级(上)月考数学试卷(10月份)一、选择题(每题2分,共20分)1.绝对值为5的有理数是()A.2.5B.t5C.5D.-52.平方得16的数是()A.4B.-4C.4D.±163.据统计,2013年...
江苏省盐城市射阳实验中学2015-2016学年初一上学期月考数学试卷【解析版】(10月份)
2015-2016学年江苏省盐城市射阳实验中学七年级(上)月考数学试卷(10月份)一、选择题(本大题共8小题,每小题3分,共24分,每小题所给的选项中只有一项符合题目要求,请把答案直接写在答题纸相...
5-信息化网络化方向赛项方案评价标准(本科组)6378183968358843262530724
CMC“西门子杯”中国智能制适挑战赛2022年CIMC“西门子杯”中国智能制造挑战赛智能制造工程设计与应用类赛项信息化网络化方向方案评价标准(本科组)方案评价标准如下表所示,主要在功能性、可...


全品学练考高中物理必修第三册JS(测评卷)-068a1b8947-pdf-1.webp)
全品智能作业高中化学必修第一册RJ(课时作业)-7069edf133-pdf-1.webp)
解析-42f8c96221-pdf-1.webp)
-5f8f293fe1-doc-1.webp)
全品智能作业高中化学选择性必修3RJ(素养测评卷)-c42c911801-pdf-1.webp)
-fa27ef403a-doc-1.webp)
6378183968358843262530724-93cb275f72-pdf-1.webp)
-101eb20244-pdf-1.webp)
