排序
dyulOZEcQyy5ZzPliaj9roiRrnlIriAySyTcZ5xt
第1页 / 共13页第2页 / 共13页第3页 / 共13页第4页 / 共13页第5页 / 共13页试读已结束,还剩8页,您可下载完整版后进行离线阅读
全国大学生电子设计比赛试题_直流稳定电源
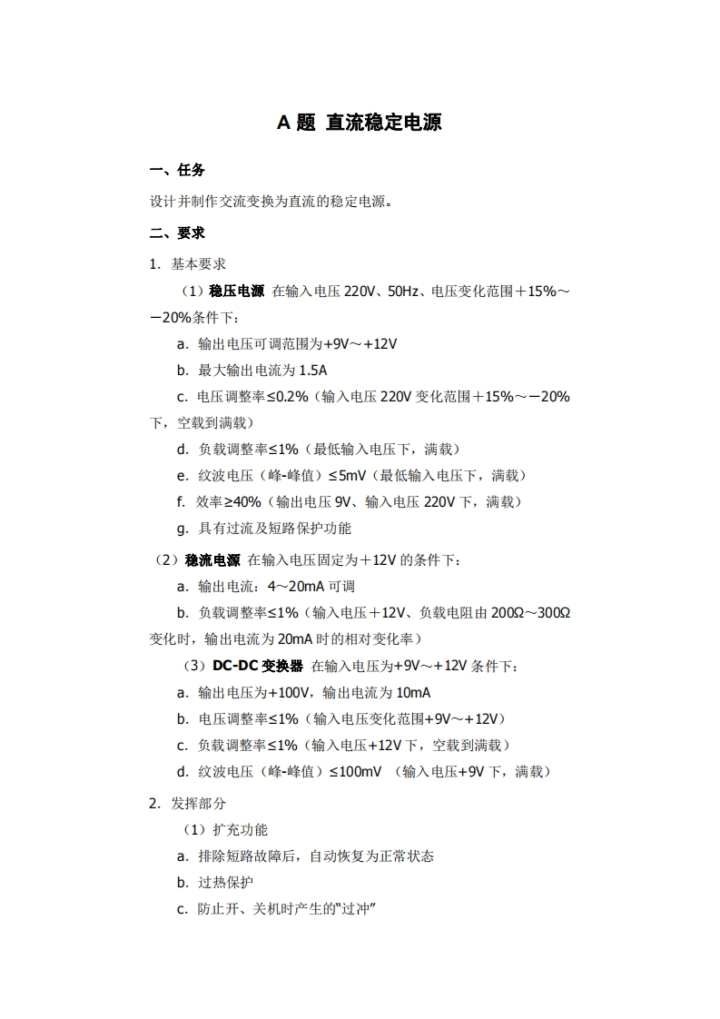
A题直流稳定电源一、任务设计并制作交流变换为直流的稳定电源。二、要求1.基本要求(1)稳压电源在输入电压220V、50Hz、电压变化范围+15%一-20%条件下:a.输出电压可调范围为+9V~+12Vb.最大输出电...
人教版初三数学下册培优作业3
九年级下册数学培优作业3一、知识准备:1.如图,用一段长20咖的铝合金型材制作一个矩形窗框,窗框的宽是血,该框的透光面积最大是2.一名男生推铅球,铅球行进高度y(单位:m)与水平距离x(单位:m...
人教版初一数学下册第7章第9课时《三角形的内角和》当堂达标试题(含答案)
21世纪教育山uu21 cny.com本资料来自于资源最齐全的21世纪教育网mmm.21cnjy.com第9课时三角形的内角和(2)1.四边形的内角和为()A.909B.1809C.360D.7202.一个正多边形的一个内角为120°,则这个正...




》课程教学大纲-7d3730ccce-pdf-1.webp)



-2b243ecceb-doc-1.webp)
-d381fb3e0b-pdf-1.webp)
