排序
全国大学生电子设计比赛试题_实用信号源的设计和制作
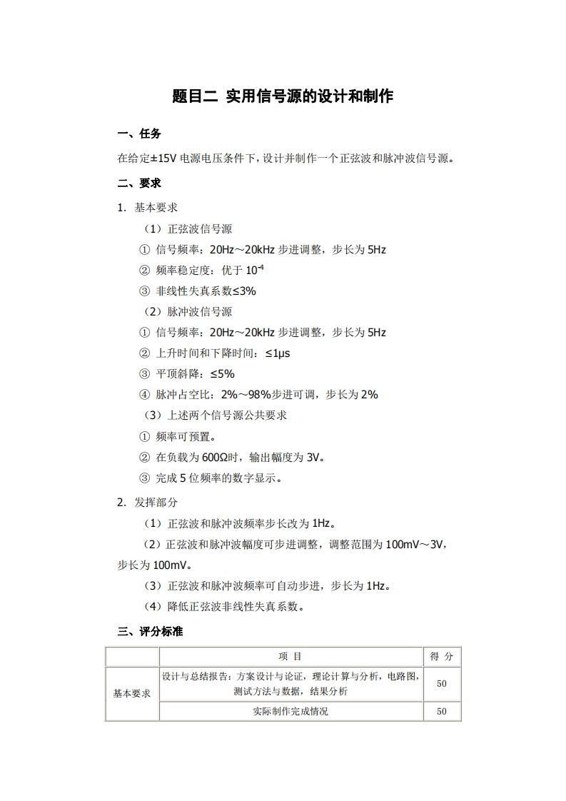
题目二实用信号源的设计和制作一、任务在给定士15V电源电压条件下,设计并制作一个正弦波和脉冲波信号源。二、要求1.基本要求(1)正弦波信号源①信号频率:20Hz一20kHz步进调整,步长为5Hz②频率...
素质模型与行为面试题库(销售)
茅人费瑰网中国最好的HR网站!hrloo.comwww.hrloo.com素质模型与行为面试题库一一销售类应聘者面试官考察维度:逻辑思维定义:行为指标:在理解问题时将其分拆1)能将问题分解成几个简单的部分或...
吴康-SSMJ问题5697的进一步推广
吴康专辑$LJ同题697的进一步推广@⑤3血华南师范大学心吴康§1.SSMW问题5697与推广ABC问题5697.在实数范围内解方程:(x2-6x+5)5+(x2-9x+145-(2x2-15x+19)5=0.(1)问题5697A,在复数范围内解方程(1)...




-af3b1ef2c8-pdf-1.webp)
-4840fcabae-doc-1.webp)




