罗兰Roland-Cube-80XL-Schematic电器原理图s

罗兰Roland-Cube-80XL-Schematic电器原理图s新质力文库 - 聚焦新质生产力发展的数字化知识库_行业洞察 / 理论成果 / 实践指南免费下载新质力文库
罗兰Roland-Cube-80XL-Schematic电器原理图s
此内容为付费资源,请付费后查看
2536
立即购买
您当前未登录!建议登陆后购买,可保存购买订单
付费资源

第1页 / 共7页
试读已结束,还剩6页,您可下载完整版后进行离线阅读
THE END
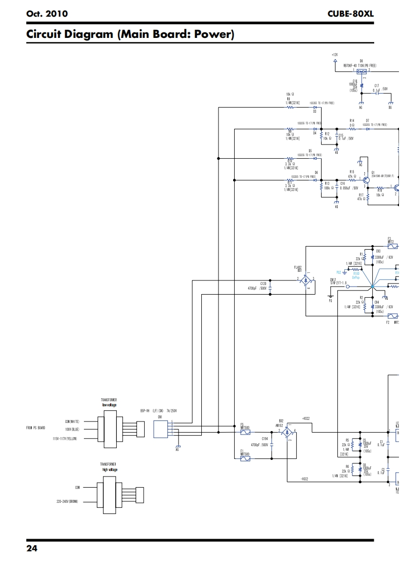
0ct.2010CUBE-80XLCircuit Diagram(Main Board:Power)+1W回1划防E-门槽14sN247年F/50W1/2间TRMSFER2+2F0吟0I5-1710E1470心F/50m4H做11/做1阳-224
喜欢就支持一下吧
评论 抢沙发

请登录后发表评论

    请登录后查看评论内容