

第1页 / 共48页
试读已结束,还剩47页,您可下载完整版后进行离线阅读
THE END
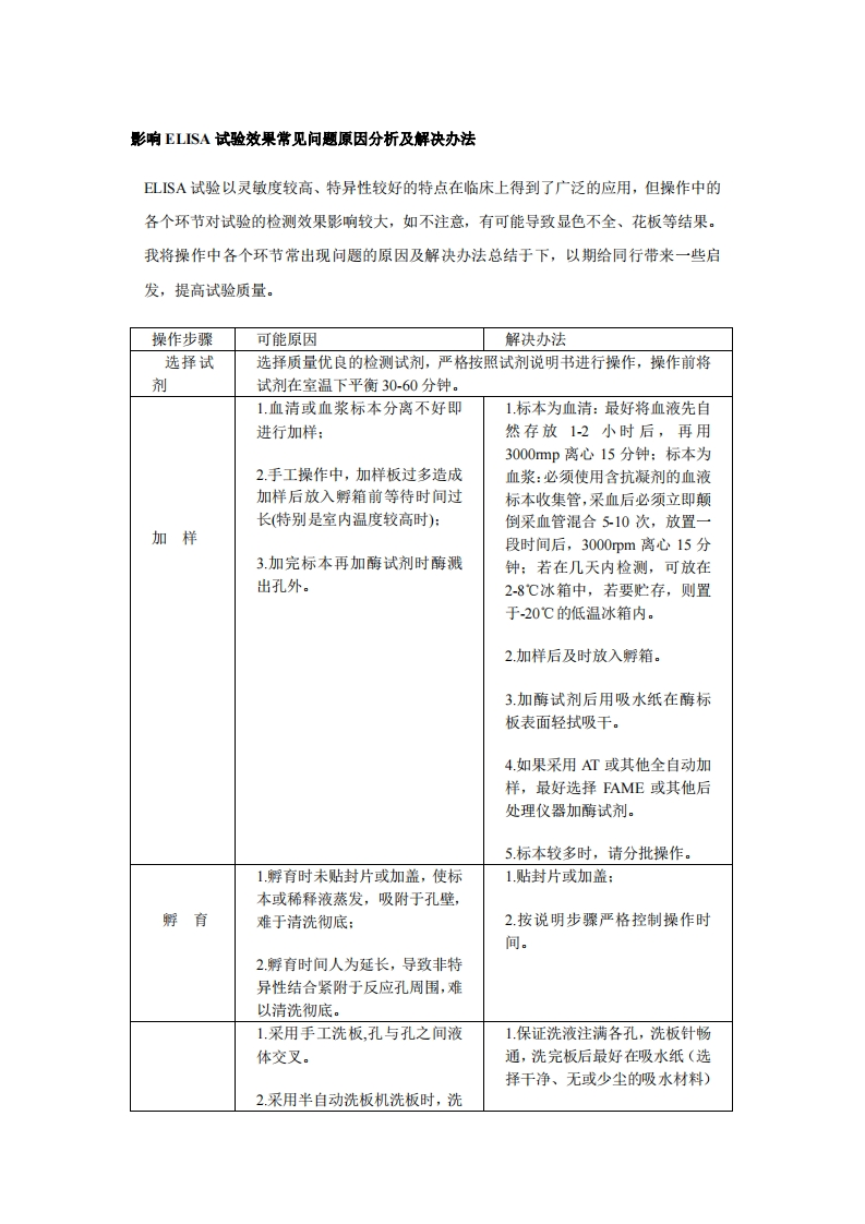
影响ELSA试验效果常见问题原因分析及解决办法ELISA试验以灵敏度较高、特异性较好的特点在临床上得到了广泛的应用,但操作中的各个环节对试验的检测效果影响较大,如不注意,有可能导致显色不全、花板等结果。我将操作中各个环节常出现问题的原因及解决办法总结于下,以期给同行带来一些启发,提高试验质量。操作步骤可能原因解决办法选择试选择质量优良的检测试剂,严格按照试剂说明书进行操作,操作前将剂试剂在室温下平衡30-60分钟。1.血清或血浆标本分离不好即1标本为血清:最好将血液先自进行加样:然存放12小时后,再用3000mp离心15分钟:标本为2.手工操作中,加样板过多造成血浆:必须使用含抗凝剂的血液加样后放入孵箱前等待时间过标本收集管,采血后必须立即颠长(特别是室内温度较高时):倒采血管混合510次,放置一加样段时间后,3000pm离心15分3.加完标本再加酶试剂时酶溅钟:若在几天内检测,可放在出孔外。2-8℃冰箱中,若要贮存,则置于-20℃的低温冰箱内。2.加样后及时放入孵箱。3.加酶试剂后用吸水纸在酶标板表面轻拭吸干。4.如果采用AT或其他全自动加样,最好选择FAME或其他后处理仪器加酶试剂。5标本较多时,请分批操作。1.孵育时未贴封片或加盖,使标1贴封片或加盖:本或稀释液蒸发,吸附于孔壁,孵育难于清洗彻底:2.按说明步骤严格控制操作时间。2.孵育时间人为延长,导致非特异性结合紧附于反应孔周围,难以清洗彻底。1.采用手工洗板,孔与孔之间液1.保证洗液注满各孔,洗板针畅体交叉。通,洗完板后最好在吸水纸(选择干净、无或少尘的吸水材料)2.采用半自动洗板机洗板时,洗
请登录后查看评论内容