成人高等教育2021级机电一体化技术专业(业余)专科培养方案

成人高等教育2021级机电一体化技术专业(业余)专科培养方案新质力文库 - 聚焦新质生产力发展的数字化知识库_行业洞察 / 理论成果 / 实践指南免费下载新质力文库
成人高等教育2021级机电一体化技术专业(业余)专科培养方案
此内容为付费资源,请付费后查看
1323
立即购买
您当前未登录!建议登陆后购买,可保存购买订单
付费资源

第1页 / 共2页

第2页 / 共2页
已完成全部阅读,共2
THE END
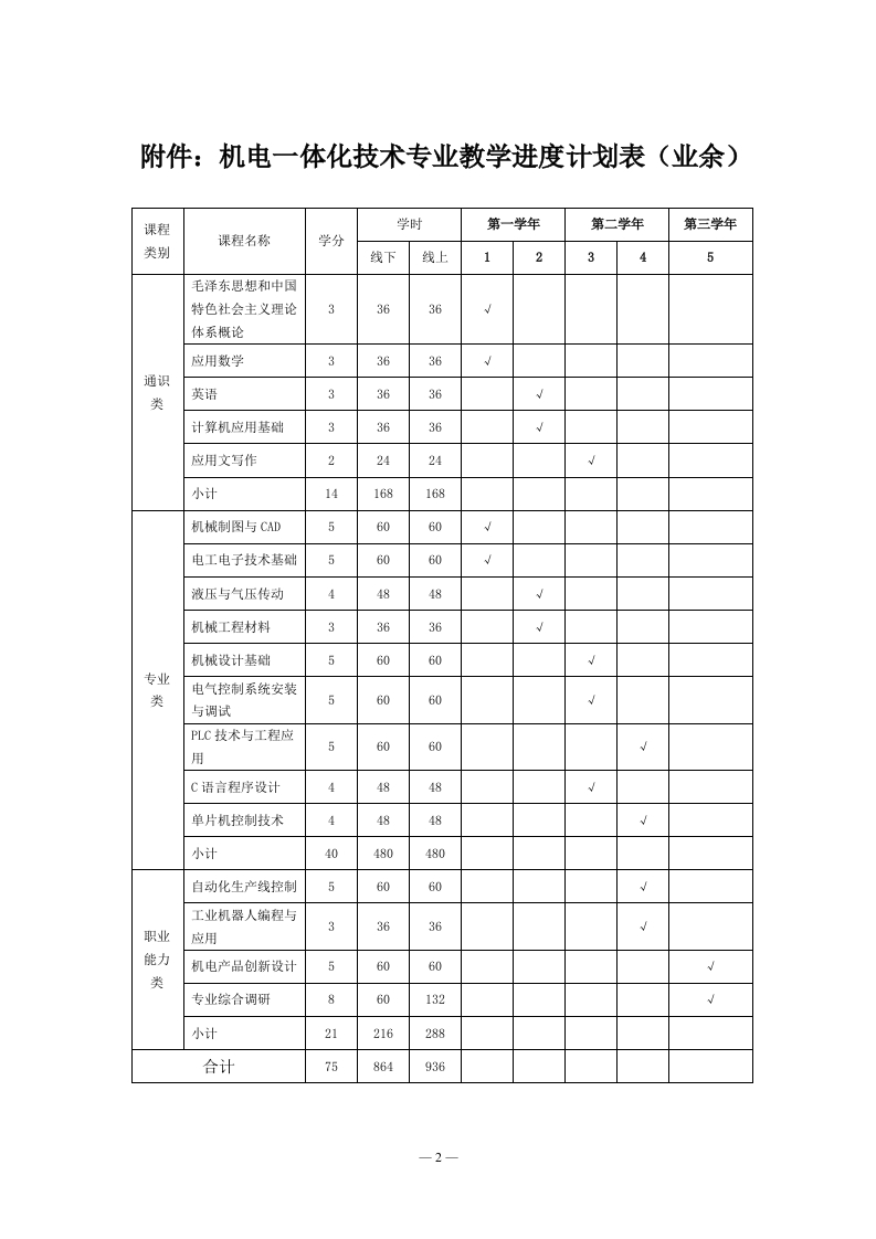
宁波职业技术学院成人高等教育2021级机电一体化技术专业人才培养方案(业余,专科)一、培养目标本专业培养适应社会主义市场经济和社会发展需要,德智体全面发展,具有良好的职业素质和文化修养,具有机械、电子、计算机基础知识及基本应用能力,能承担各类企事业单位的机电设备、自动化设备和生产线的运行、维护与管理的应用型人才。二、培养要求本专业学生主要学习机电一体化相关的基本理论、基本知识和基本技能,包括机械工程,电子工程,计算机等方面的专业课程,接受机电一体化方面的实习和实践等训练,并具有运用所学的理论和方法分析和解决实际问题的能力。毕业生应获得以下几方面的知识和能力:1、具备包括政治素质、职业道德、工程计算、外语应用和计算机技术应用能力在内的基本素质与能力。2、掌握机械制图、电子电工技术、传感检测技术、C语言程序设计等专业基础理论知识。3、掌握机械设计、电气控制系统安装与调试、PLC技术、单片机控制等专业理论知识。4、了解工业机器人编程与应用、工控物联技术及本专业领域的新技术。三、修业年限修业年限2.5年。四、毕业要求学生须修完本方案规定的75学分,总学时数1800学时。五、课程设置本专业设置的课程有:毛泽东思想和中国特色社会主义理论体系概论、应用数学、英语、计算机应用基础、应用文写作、机械制图与CAD、电工电子技术基础、液压与气压传动、机械工程材料、机械设计基础、电气控制系统安装与调试、PLC技术与工程应用、C语言程序设计、单片机控制技术、自动化生产线控制、工业机器人编程与应用、机电产品创新设计共17门课程以及专业综合调研。
喜欢就支持一下吧
评论 抢沙发

请登录后发表评论

    请登录后查看评论内容