大学计算机基础之基本概念与应用思维解析教学大纲

大学计算机基础之基本概念与应用思维解析教学大纲新质力文库 - 聚焦新质生产力发展的数字化知识库_行业洞察 / 理论成果 / 实践指南免费下载新质力文库
大学计算机基础之基本概念与应用思维解析教学大纲
此内容为付费资源,请付费后查看
2333
立即购买
您当前未登录!建议登陆后购买,可保存购买订单
付费资源

第1页 / 共2页

第2页 / 共2页
已完成全部阅读,共2
THE END
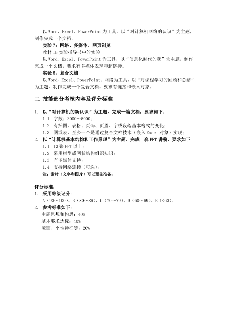
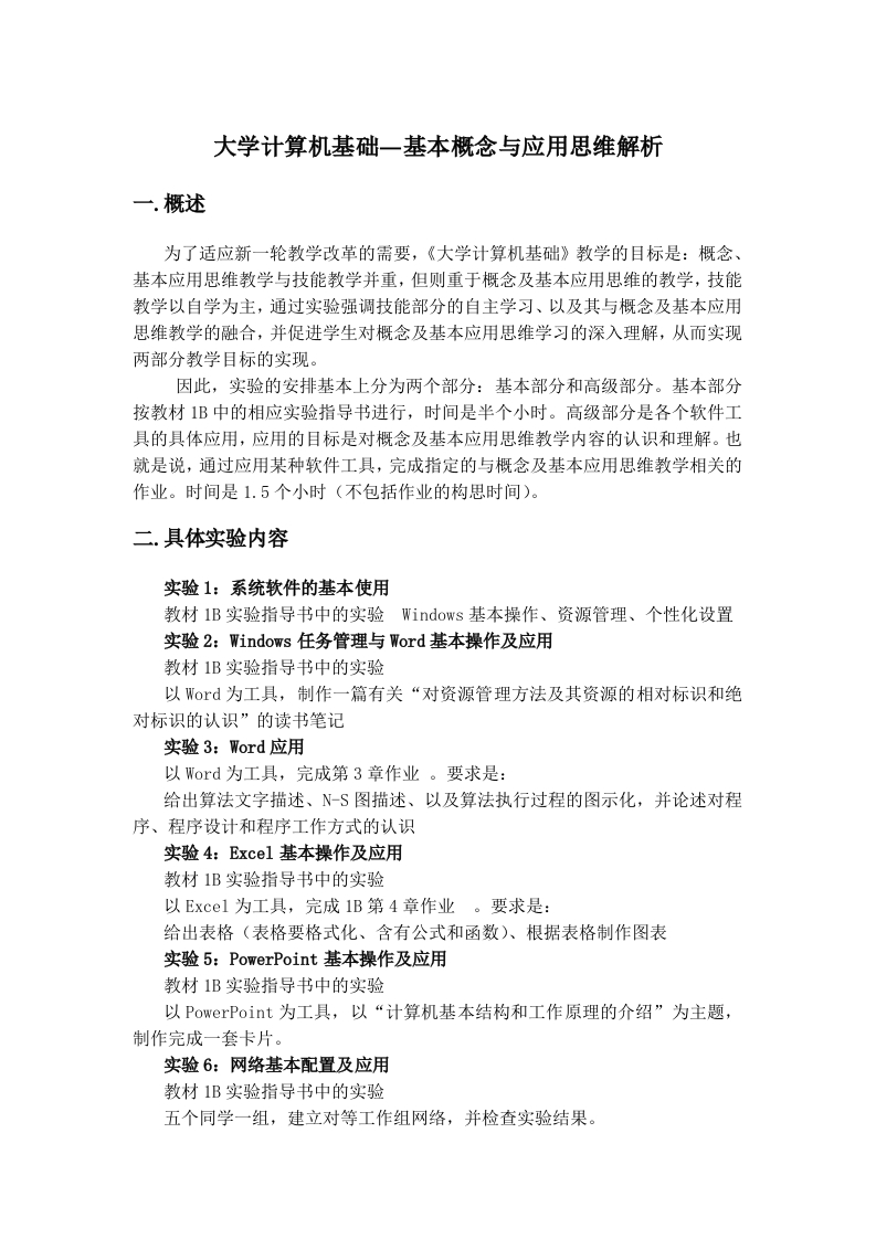
大学计算机基础一基本概念与应用思维解析一.概述为了适应新一轮教学改革的需要,《大学计算机基础》教学的目标是:概念、基本应用思维教学与技能教学并重,但则重于概念及基本应用思维的教学,技能教学以自学为主,通过实验强调技能部分的自主学习、以及其与概念及基本应用思维教学的融合,并促进学生对概念及基本应用思维学习的深入理解,从而实现两部分教学目标的实现。因此,实验的安排基本上分为两个部分:基本部分和高级部分。基本部分按教材1B中的相应实验指导书进行,时间是半个小时。高级部分是各个软件工具的具体应用,应用的目标是对概念及基本应用思维教学内容的认识和理解。也就是说,通过应用某种软件工具,完成指定的与概念及基本应用思维教学相关的作业。时间是1.5个小时(不包括作业的构思时间)。二.具体实验内容实验1:系统软件的基本使用教材lB实验指导书中的实验Windows基本操作、资源管理、个性化设置实验2:Windows任务管理与Word基本操作及应用教材1B实验指导书中的实验以Word为工具,制作一篇有关“对资源管理方法及其资源的相对标识和绝对标识的认识”的读书笔记实验3:Word应用以Word为工具,完成第3章作业。要求是:给出算法文字描述、N-S图描述、以及算法执行过程的图示化,并论述对程序、程序设计和程序工作方式的认识实验4:Exce1基本操作及应用教材1B实验指导书中的实验以Excel为工具,完成1B第4章作业。要求是:给出表格(表格要格式化、含有公式和函数)、根据表格制作图表实验5:PowerPoint基本操作及应用教材1B实验指导书中的实验以PowerPoint为工具,以“计算机基本结构和工作原理的介绍”为主题,制作完成一套卡片。实验6:网络基本配置及应用教材1B实验指导书中的实验五个同学一组,建立对等工作组网络,并检查实验结果。
喜欢就支持一下吧
评论 抢沙发

请登录后发表评论

    请登录后查看评论内容