

第1页 / 共4页

第2页 / 共4页
试读已结束,还剩2页,您可下载完整版后进行离线阅读
THE END
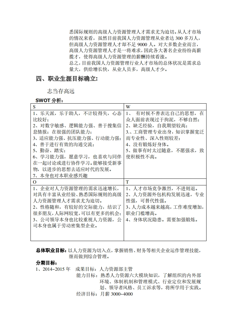
个人职业规划书一、引言:磨刀不误砍柴工,思路决定出路,方向比方法更重要。二、自我评估:知己知彼,百战不殆兴趣爱好:喜欢沟通交流,喜欢钻研,好奇心强,喜欢探索未知的事物,喜欢做挑战性的工作,有一定控制欲。自我优势盘点:1、乐天派,乐于助人,不计较得失,心态比较好:2、对数字敏感、逻辑能力强、善于搜集信息情报:在很强的团队能力:3、适应能力强、抗压能力强、行动能力强:4、善于进行有效的沟通交流:5、勤奋、踏实:6、学习能力强,愿意学习,也喜欢与同伴在一起讨论或进行协作学习。自我劣势盘点:1、有时候不善表达自己的思想,在众人面前表现过于拘泥,不够自然:2、缺乏经验,自我期望较高:3.、工商管理专业出身,知识掌握宽泛而专业性、深入性则较差:4、没有锻炼好身体。5、做事有时太过随意,不愿强求,致使积极性不高。三、环境分析:天时地利人和家庭环境分析:家庭虽不富裕,但生活无忧,家人安康,也都比较支持我的工作,不会干涉我太多。社会环境分析:我国现在社会政治稳定,经济发展迅速,社会不断进步,进一步的改革开放更将为经济发展注入新的生机和活力。建设事业的持续发展和人民生活不断改善所形成的巨大市场需求,将成为经济发展的强大推动力。职业环境分析:随着社会经济的发展,人力资源管理的开发与管理作为企业的重要战略,摆在了很多人的面前。很多人认为,做好了人的管理工作,就可以做好任何工作,这也许正是吸引许多年轻人加入这个行业的原因。对于长期驰骋于市场的企业来说,对人才的管理已跨越了单纯的人才招聘,开始进入了更深层次的优化配置阶段,急需高素质的人力资源管理专业人才,人力资源管理部门的重要性日益凸显。企业对人力资源管理的需求迅速增长,对具有丰富从业经验、熟
请登录后查看评论内容