

第1页 / 共9页
试读已结束,还剩8页,您可下载完整版后进行离线阅读
THE END
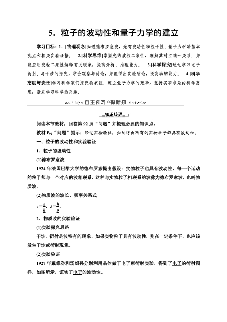
5.粒子的波动性和量子力学的建立学习目标:1.[物理观念]知道德布罗意波,光有波动性和粒子性、量子力学等基本观点和相关实验证据。2.[科学思维]掌握光的波粒二象性,理解其对立统一关系;并能应用波粒二象性解释有关现象,提高分析、推理能力。3科学探究]通过学习电子衍射、与干涉的探究,学会观察与讨论,并能得出实验结论,提高动脑能力。4科学态度与责任]学习科学家们探究物质波、建立量子力学的艰辛,坚持实事求是的科学态度,激发学习科学的兴趣。米二习自主预习心探新知览杂水烂海一知识梳理一阅读本节教材,回答第92页“问题”并梳理必要的知识点。教材P2“问题”提示:经过实验验证,归纳得出所有的实物粒子都具有波动性。一、粒子的波动性和实验验证1.粒子的波动性(1)德布罗意波1924年法国巴黎大学的德布罗意提出假设:实物粒子也具有波动性,每一个运动的粒子都与一个对应的波相联系,这种与实物粒子相联系的波称为德布罗意波,也叫物质波。(2)物质波的波长、频率关系式啦治2.物质波的实验验证(1)实验探究思路干涉、衍射是波特有的现象,如果实物粒子具有波动性,则在一定条件下,也应该发生干涉或衍射现象。(2)实验验证1927年戴维孙和汤姆孙分别利用晶体做了电子束衍射实验,得到了电子的衍射图样,如图所示,证实了电子的波动性。
请登录后查看评论内容