170__-160GP

170__-160GP新质力文库 - 聚焦新质生产力发展的数字化知识库_行业洞察 / 理论成果 / 实践指南免费下载新质力文库
170__-160GP
此内容为付费资源,请付费后查看
4969
立即购买
您当前未登录!建议登陆后购买,可保存购买订单
付费资源

第1页 / 共4页
试读已结束,还剩3页,您可下载完整版后进行离线阅读
THE END
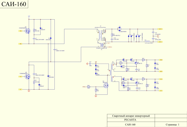
CAN-160n5u线081风I25 CI241e13-41-属WCHRCI-11F-on41■CHL-12T-00nCBapoHblii annapaT HHBepTopHbliiPECAHTACAN-160CTpaHHua 1
喜欢就支持一下吧
评论 抢沙发

请登录后发表评论

    请登录后查看评论内容