

第1页 / 共2页
试读已结束,还剩1页,您可下载完整版后进行离线阅读
THE END
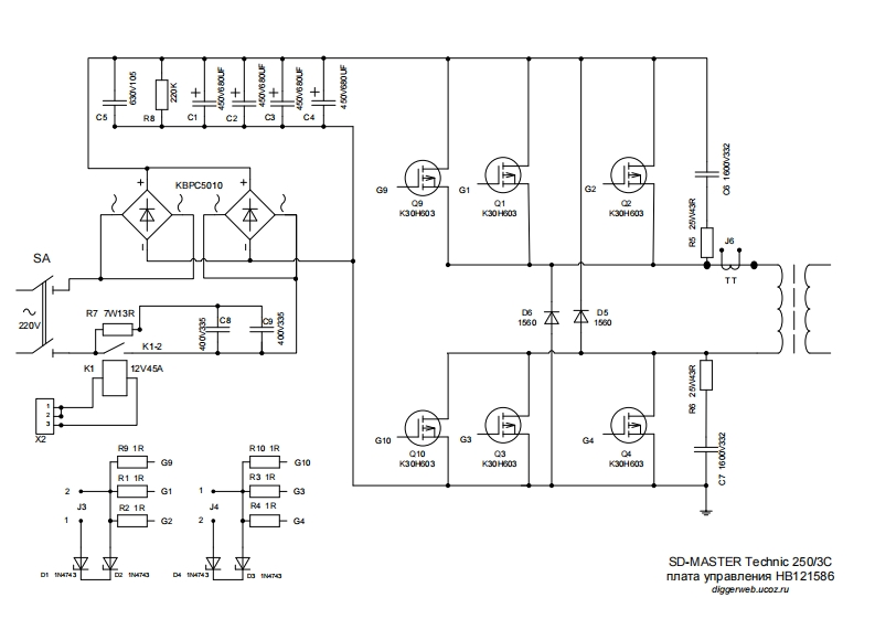
C1C2C4KBPC5010G9G1G2901K30挖03K30H管03K30H603SAnuR7 7W13RD6D52201560本本K12K12V45A2G10G3G4的1RR101R0100304G9G10K30H挖03K30H503K30H603R1 1RR3 1R62G1G3R2 1RJ441RG22SD-MASTER Technic 250/3CD4743nnaTa ynpaBneHna HB121586diggerweb.ucozr
请登录后查看评论内容