САИ-250ПН1V14.01с1GP135电器原理图

САИ-250ПН1V14.01с1GP135电器原理图新质力文库 - 聚焦新质生产力发展的数字化知识库_行业洞察 / 理论成果 / 实践指南免费下载新质力文库
САИ-250ПН1V14.01с1GP135电器原理图
此内容为付费资源,请付费后查看
2939
立即购买
您当前未登录!建议登陆后购买,可保存购买订单
付费资源

第1页 / 共3页
试读已结束,还剩2页,您可下载完整版后进行离线阅读
THE END
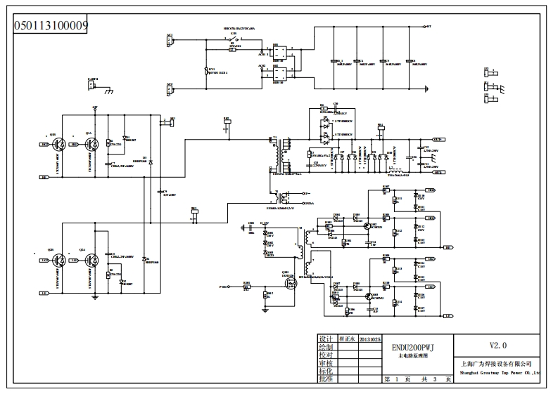
050113100009白由下礼十D■aG设计深正水D13025绘制ENDU200PWJV2.0校对主电路原理审核上海广为焊接设备有限公司标化Shanhai Greatury Top Power 0.Lt准第】页共3
喜欢就支持一下吧
评论 抢沙发

请登录后发表评论

    请登录后查看评论内容