САИПА12201с1GP201电器原理图

САИПА12201с1GP201电器原理图新质力文库 - 聚焦新质生产力发展的数字化知识库_行业洞察 / 理论成果 / 实践指南免费下载新质力文库
САИПА12201с1GP201电器原理图
此内容为付费资源,请付费后查看
2939
立即购买
您当前未登录!建议登陆后购买,可保存购买订单
付费资源

第1页 / 共6页
试读已结束,还剩5页,您可下载完整版后进行离线阅读
THE END
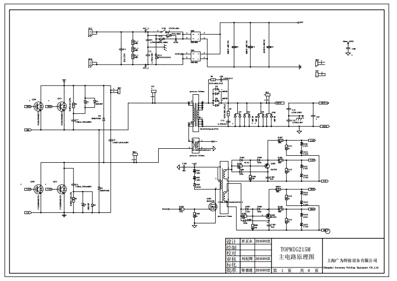
+计计王陆C4○D中e画四因口I●设计挥正水200边绘制TOPMIG215M校对刘纪周2010四主电路原理图上海广为屏接设备有限公司标化批7准徐德进200第】页■共6页
喜欢就支持一下吧
评论 抢沙发

请登录后发表评论

    请登录后查看评论内容