

第1页 / 共12页

第2页 / 共12页

第3页 / 共12页

第4页 / 共12页

第5页 / 共12页
试读已结束,还剩7页,您可下载完整版后进行离线阅读
THE END
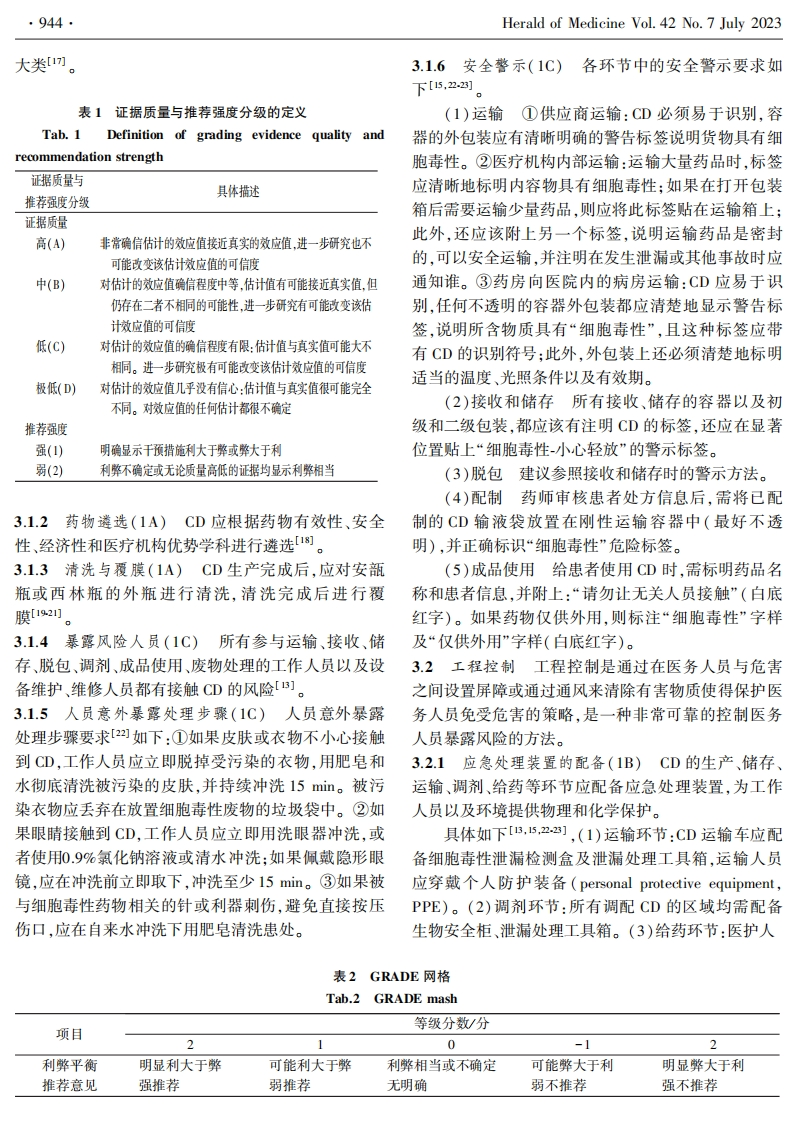
医药导报2023年7月第42卷第7期·941··规范、指南、共识·编者按细胞毒性药物是一类通过影响细胞核酸和蛋白质结构功能直接抑制肿瘤细胞增殖的药物,目前是治疗肿瘤的基石药物。细胞毒性药物选择性差,对正常组织细胞也有一定的毒性。在我国,许多医疗机构由于医务人员对细胞毒性药物防护意识不足,存在细胞毒性药物职业暴露风险。因此,加强细胞毒性药物职业暴露防护管理显得极为重要。基于此,由中华医学会临床药学分会、中国药学会药物流行病学专业委员会、四川省药学会药物流行病学专业委员会、四川省药理学学会治疗药物监测研究专业委员会牵头,于2021年11月26日在线上召开医疗机构细胞毒性药物职业暴露风险防控指南研讨会并正式启动指南撰写项目,该会议确定了指南工作组成员,并对指南大纲及研究方案进行了研讨。2022年4月9日,线上召开第六届天府药学学术会议一细胞毒性药物职业暴露风险防控指南指导委员会会议,指导委员会成员对指南临床问题进行了严格把关。2022年6月1日,线上召开医疗机构细胞毒性药物职业暴露风险防控指南制定专家组会议,会后专家组成员对指南临床问题进行了首轮专家调查问卷。经过指南秘书组检索及整合证据,完成指南推荐意见。2023年2月9日进行了第二次专家调查问卷,根据专家意见修改推荐意见并形成指南初稿。2023年4月2日召开的第七届天府药学论坛之医疗机构细胞毒性药物职业暴露风险防控指南审定会议,对指南初稿内容进行逐条修订。经过多次修订,中华医学会临床药学分会在2023年5月27日于成都召开的2023年全国学术会议上正式发布了本指南。本指南由四川省医学科学院·四川省人民医院及个体化药物治疗四川省重点实验室牵头制定,在172名专家共同努力下完成编写,旨在为各医疗机构从事细胞毒性药物相关的工作人员提供职业暴露风险防护的指导和建议,以提高我国细胞毒性药物职业暴露防护水平。医疗机构细胞毒性药物职业暴露风险防控指南*四川省医学科学院·四川省人民医院;个体化药物治疗四川省重点实验室:电子科技大学医学院摘要目的为医疗机构提供细胞毒性药物职业暴露风险防控策略,提高医务人员防护意识,降低医务人员发生潜在的职业暴露风险。方法采用世界卫生组织(WHO)指南制定手册进行细胞毒性药物职业暴露风险分级管控防护指南的研究设计。通过系统检索,指南编写组广泛收集细胞毒性药物进入医院后调配、使用等各环节存在的暴露风险问题,采用德尔菲法调研专家并确定临床问题,采用文献调研、专家经验法整理形成相关证据体后,按照推荐分级的评价、制定与评估(GRADE)方法进行质量评价,并再次通过德尔菲法对推荐意见及证据级别达成共识,最终形成《医疗机构细胞毒性药物职业暴露风险防护指南》。结果通过对43位专家进行网络调查问卷调研,采用德尔菲法对指南达成共识,将工程控制、行政控制和个人防护设备3个不同等级相结合,通过分级管控方式,最终确定37个临床问题,共形成36条推荐意见。结论该指南内容酒盖运输、接收、储存、脱包、调剂、成品使用、废物处理等7个环节,可为医疗机构制定细胞毒性药物相关防控措施提供参考与补充降低医务人员发生细胞毒性药物职业暴露的可能性,保护医务人员安全。关键词细胞毒性药物:职业暴露:风险防控:指南▣8▣中图分类号R5文献标识码A文章编号1004-0781(2023)07-0941-012D0I10.3870/j.issn.1004-0781.2023.07.001开放科学(资源服务)标识码(OSD)》Guidelines for Prevention and Control of Occupational Exposure Risks to CytotoxicDrugs in Medical Institution(Sichuan Academy of Medical Sciences,Sichuan Provincial People's Hospital;Personalized Drug Therapy KeyLaboratory of Sichuan Province;School of Medicine,University of Electronic Science and Technology of China)ABSTRACT Objective To provide medical institutions with occupational exposure risk prevention and control strategiesfor cytotoxic drugs.Enhance the protective awareness of medical personnel and reduce potential occupational exposure risks.Methods The World Health Organization (WHO)guideline formulation manual was used to study and design the guidelines forthe hierarchical control and protection of occupational exposure to cytotoxic drugs.Guide writing group collect exposure riskproblems in various links such as the allocation and use of cytotoxic drugs after entering the hospital retrieval through systematicretrieval.The Delphi method was used to construct identify clinical issues,and evidence-based research methods were used todevelop relevant evidences.The Delphi method was used to survey experts and identify clinical issues.Literature research andexpert experience methods were utilized to compile relevant evidences.Quality evaluation was conducted using the GRADE
请登录后查看评论内容