附件2:强制性产品认证标志管理要求

附件2:强制性产品认证标志管理要求新质力文库 - 聚焦新质生产力发展的数字化知识库_行业洞察 / 理论成果 / 实践指南免费下载新质力文库
附件2:强制性产品认证标志管理要求
此内容为付费资源,请付费后查看
1929
立即购买
您当前未登录!建议登陆后购买,可保存购买订单
付费资源

第1页 / 共4页

第2页 / 共4页

第3页 / 共4页

第4页 / 共4页
已完成全部阅读,共4
THE END
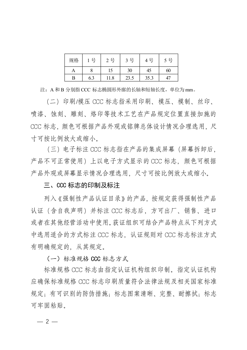
附件2强制性产品认证标志管理要求根据《中华人民共和国认证认可条例》《强制性产品认证管理规定》《认证证书和认证标志管理办法》,国家认监委对强制性产品认证标志(以下简称CCC标志)的式样、种类、印制及使用等要求统一规定如下。一、CCC标志的式样CCC标志图案为椭圆形,式样如下图。标志矢量图可在国家认监委网站强制性产品认证专栏下载。二、CCC标志的种类CCC标志分为标准规格CCC标志、印刷/模压CCC标志和电子标注CCC标志。(一)标准规格CCC标志指以粘贴方式在产品规定位置加施的CCC标志,颜色为白色底版、黑色图案,尺寸分为五种规格(见下表)。—1
喜欢就支持一下吧
评论 抢沙发

请登录后发表评论

    请登录后查看评论内容