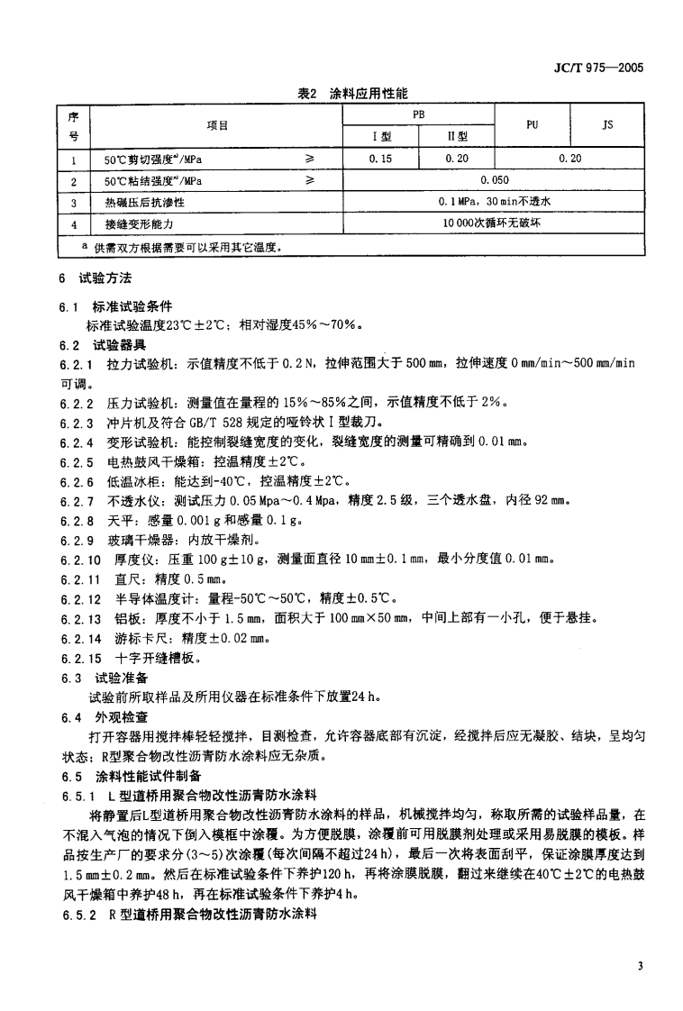
你上力水京不Waterproofingcoatingsforconcretebridgeandroadsurface-14发布2005-07-01实施华人民共和国国家发展和改革委员会发布

你上力水京不Waterproofingcoatingsforconcretebridgeandroadsurface-14发布2005-07-01实施华人民共和国国家发展和改革委员会发布新质力文库 - 聚焦新质生产力发展的数字化知识库_行业洞察 / 理论成果 / 实践指南免费下载新质力文库
你上力水京不Waterproofingcoatingsforconcretebridgeandroadsurface-14发布2005-07-01实施华人民共和国国家发展和改革委员会发布
此内容为付费资源,请付费后查看
2336
立即购买
您当前未登录!建议登陆后购买,可保存购买订单
付费资源

第1页 / 共15页

第2页 / 共15页

第3页 / 共15页

第4页 / 共15页

第5页 / 共15页
试读已结束,还剩10页,您可下载完整版后进行离线阅读
THE END
1CS91.120.30Q17备案号:15247一2005JC中华人民共和国建材行业标准JC/T975-2005道桥用防水涂料Waterproofing coatings for concrete bridge and road surface2005-02-14发布2005-07-01实施中华人民共和国国家发展和改革委员会发布
喜欢就支持一下吧
评论 抢沙发

请登录后发表评论

    请登录后查看评论内容