

第1页 / 共6页

第2页 / 共6页

第3页 / 共6页

第4页 / 共6页

第5页 / 共6页
试读已结束,还剩1页,您可下载完整版后进行离线阅读
THE END
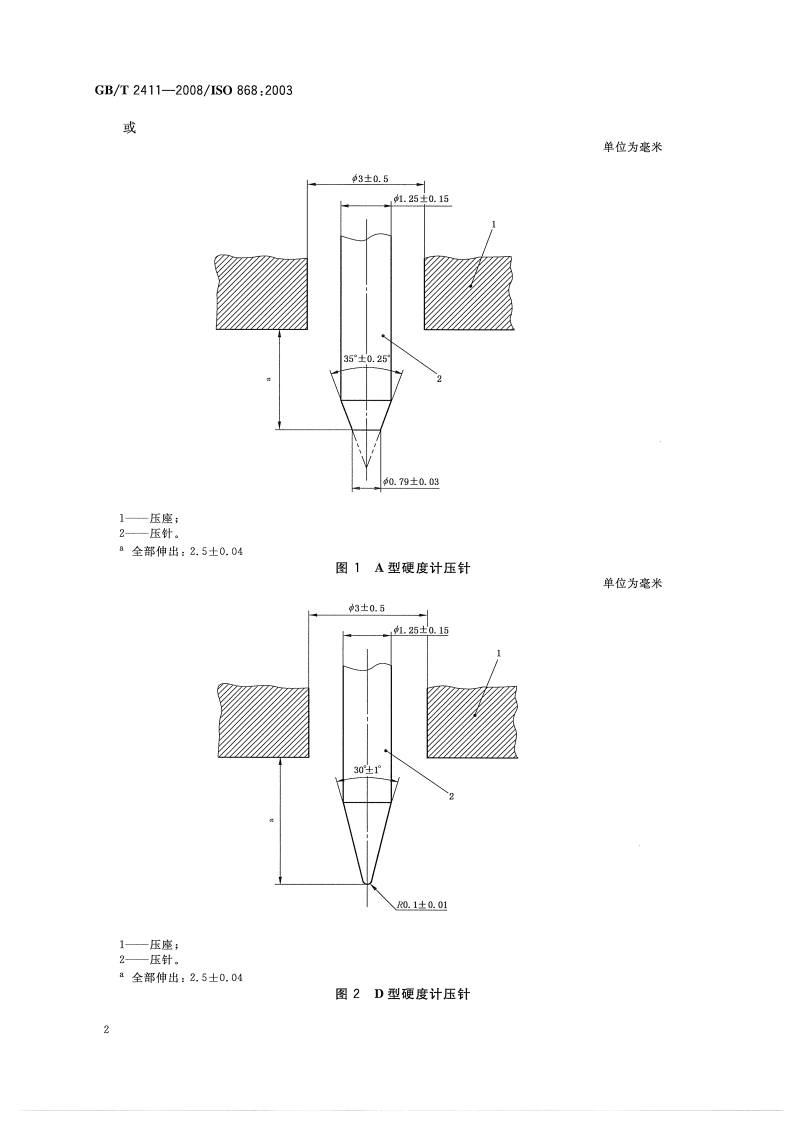
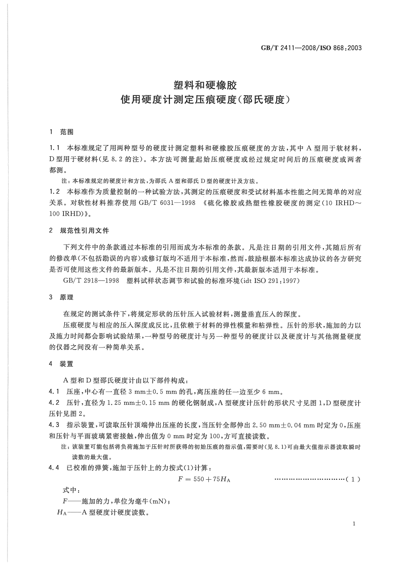
ICS83.080G31中华人民共和国国家标准GB/T2411-2008/IS0868:2003代替GB/T2411-1980塑料和硬橡胶使用硬度计测定压痕硬度(邵氏硬度)Plastics and ebonite-Determination of indentation hardnessby means of a durometer(shore hardness)(IS0868:2003,IDT)2008-08-04发布2009-04-01实施中华人民共和国国家质量监督检验检疫总局中国国家标准化管理委员会发布
请登录后查看评论内容