移动通信分布系统无源器件第5部分_合路器PassivedeviceforsignaldistributingsystemofmobilecommunicationPart5_Combiner_移动通信分布系统无源器件第5部分_合路器PassivedeviceforsignaldistributingsystemofmobilecommunicationsPart5_Combiner

移动通信分布系统无源器件第5部分_合路器PassivedeviceforsignaldistributingsystemofmobilecommunicationPart5_Combiner_移动通信分布系统无源器件第5部分_合路器PassivedeviceforsignaldistributingsystemofmobilecommunicationsPart5_Combiner新质力文库 - 聚焦新质生产力发展的数字化知识库_行业洞察 / 理论成果 / 实践指南免费下载新质力文库
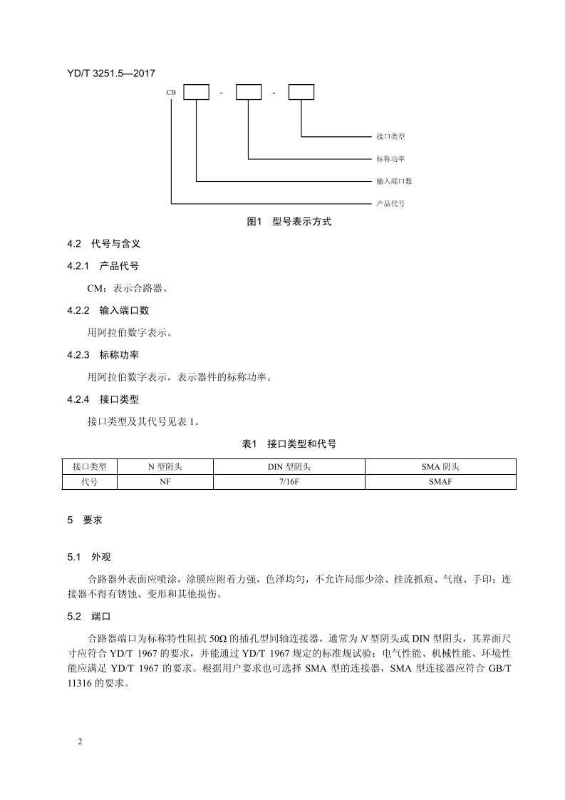
移动通信分布系统无源器件第5部分_合路器PassivedeviceforsignaldistributingsystemofmobilecommunicationPart5_Combiner_移动通信分布系统无源器件第5部分_合路器PassivedeviceforsignaldistributingsystemofmobilecommunicationsPart5_Combiner
此内容为付费资源,请付费后查看
2336
立即购买
您当前未登录!建议登陆后购买,可保存购买订单
付费资源

第1页 / 共9页

第2页 / 共9页

第3页 / 共9页

第4页 / 共9页

第5页 / 共9页
试读已结束,还剩4页,您可下载完整版后进行离线阅读
THE END
ICs33.069.99M33YD中华人民共和国通信行业标准YD/T3251.5-2017移动通信分布系统无源器件第5部分:合路器Passive device for signal distributing system of mobile communicationsPart 5:Combiner2017-04-12发布2017-07-01实施中华人民共和国工业和信息化部发布
喜欢就支持一下吧
评论 抢沙发

请登录后发表评论

    请登录后查看评论内容