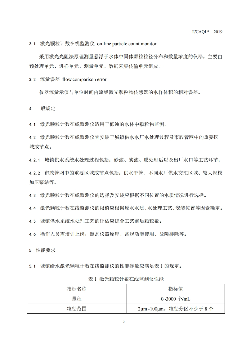
城镇给水颗粒计数在线监测仪应用技术规程-Technical-specification-for-on-line-particle-count-monitor-for-urban-water-supply-system

城镇给水颗粒计数在线监测仪应用技术规程-Technical-specification-for-on-line-particle-count-monitor-for-urban-water-supply-system新质力文库 - 聚焦新质生产力发展的数字化知识库_行业洞察 / 理论成果 / 实践指南免费下载新质力文库
城镇给水颗粒计数在线监测仪应用技术规程-Technical-specification-for-on-line-particle-count-monitor-for-urban-water-supply-system
此内容为付费资源,请付费后查看
1939
立即购买
您当前未登录!建议登陆后购买,可保存购买订单
付费资源

第1页 / 共16页

第2页 / 共16页

第3页 / 共16页

第4页 / 共16页

第5页 / 共16页
试读已结束,还剩11页,您可下载完整版后进行离线阅读
THE END
ICS13.060.20T/CAQI中国质量检验协会团体标准T/CAQI *-2019城镇给水颗粒计数在线监测仪应用技术规程Technical specification for on-line particle count monitor for urban water supply system2020-**.**发布2020-*中国质量检验协会发布
喜欢就支持一下吧
评论 抢沙发

请登录后发表评论

    请登录后查看评论内容