2022年农职计算机类《三校生文化素质职业技能单独招生考试大纲》

2022年农职计算机类《三校生文化素质职业技能单独招生考试大纲》新质力文库 - 聚焦新质生产力发展的数字化知识库_行业洞察 / 理论成果 / 实践指南免费下载新质力文库
2022年农职计算机类《三校生文化素质职业技能单独招生考试大纲》
此内容为付费资源,请付费后查看
1929
立即购买
您当前未登录!建议登陆后购买,可保存购买订单
付费资源

第1页 / 共2页

第2页 / 共2页
已完成全部阅读,共2
THE END
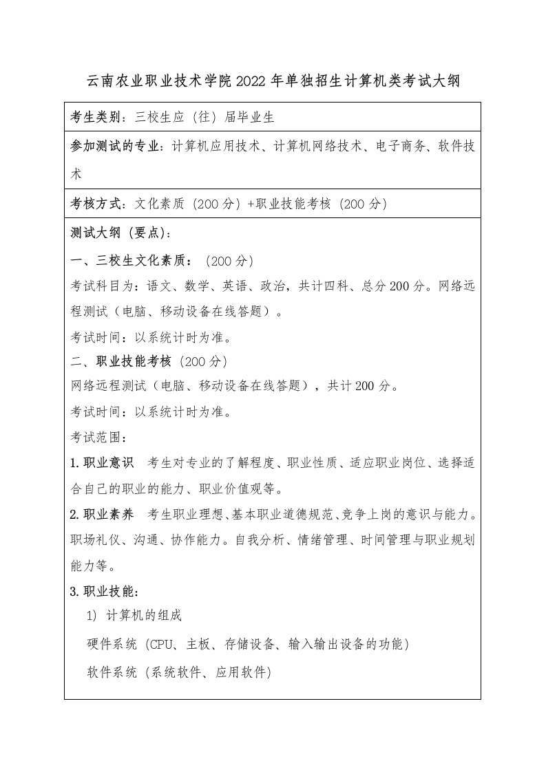
云南农业职业技术学院2022年单独招生计算机类考试大纲考生类别:三校生应(往)届毕业生参加测试的专业:计算机应用技术、计算机网络技术、电子商务、软件技术考核方式:文化素质(200分)+职业技能考核(200分)》测试大纲(要点):一、三校生文化素质:(200分)》考试科目为:语文、数学、英语、政治,共计四科、总分200分。网络远程测试(电脑、移动设备在线答题)。考试时间:以系统计时为准。二、职业技能考核(200分)网络远程测试(电脑、移动设备在线答题),共计200分。考试时间:以系统计时为准。考试范围:1.职业意识考生对专业的了解程度、职业性质、适应职业岗位、选择适合自己的职业的能力、职业价值观等。2.职业素养考生职业理想、基本职业道德规范、竞争上岗的意识与能力。职场礼仪、沟通、协作能力。自我分析、情绪管理、时间管理与职业规划能力等。3.职业技能:1)计算机的组成硬件系统(CPU、主板、存储设备、输入输出设备的功能)软件系统(系统软件、应用软件)
喜欢就支持一下吧
评论 抢沙发

请登录后发表评论

    请登录后查看评论内容