中药鉴定技术(食品药品与大健康学院)

中药鉴定技术(食品药品与大健康学院)新质力文库 - 聚焦新质生产力发展的数字化知识库_行业洞察 / 理论成果 / 实践指南免费下载新质力文库
中药鉴定技术(食品药品与大健康学院)
此内容为付费资源,请付费后查看
1929
立即购买
您当前未登录!建议登陆后购买,可保存购买订单
付费资源

第1页 / 共10页

第2页 / 共10页

第3页 / 共10页

第4页 / 共10页

第5页 / 共10页
试读已结束,还剩5页,您可下载完整版后进行离线阅读
THE END
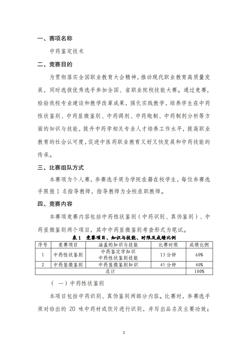
2022年云南农业职业技术学院技能大赛中药鉴定技术个人赛竞赛规程主办单位:云南农业职业技术学院协办单位:实践教学中心承办部门:食品药品与大健康学院二0二二年四月
喜欢就支持一下吧
评论 抢沙发

请登录后发表评论

    请登录后查看评论内容