烹饪工艺与营养(三年制)人才培养方案

烹饪工艺与营养(三年制)人才培养方案新质力文库 - 聚焦新质生产力发展的数字化知识库_行业洞察 / 理论成果 / 实践指南免费下载新质力文库
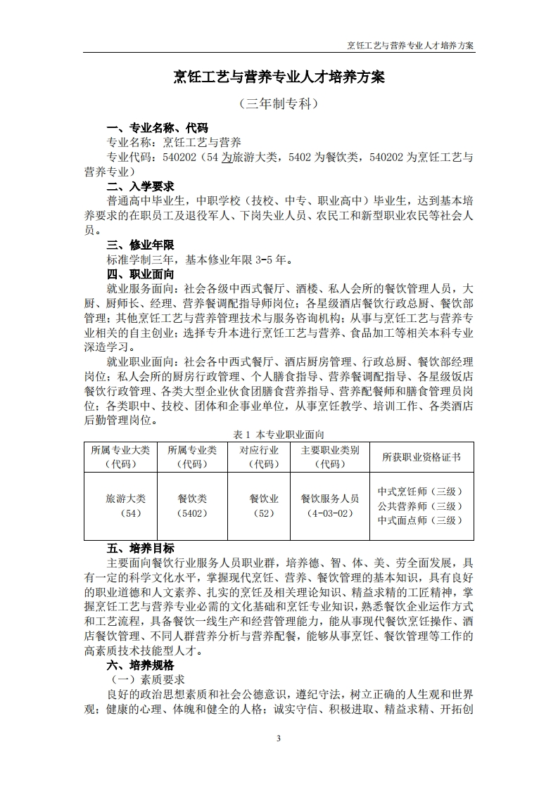
烹饪工艺与营养(三年制)人才培养方案
此内容为付费资源,请付费后查看
1929
立即购买
您当前未登录!建议登陆后购买,可保存购买订单
付费资源

第1页 / 共23页

第2页 / 共23页

第3页 / 共23页

第4页 / 共23页

第5页 / 共23页
试读已结束,还剩18页,您可下载完整版后进行离线阅读
THE END
XXX职业技术学院烹饪工艺与营养专业人才培养方案(三年制专科)2022年5月
喜欢就支持一下吧
评论 抢沙发

请登录后发表评论

    请登录后查看评论内容