

第1页 / 共9页

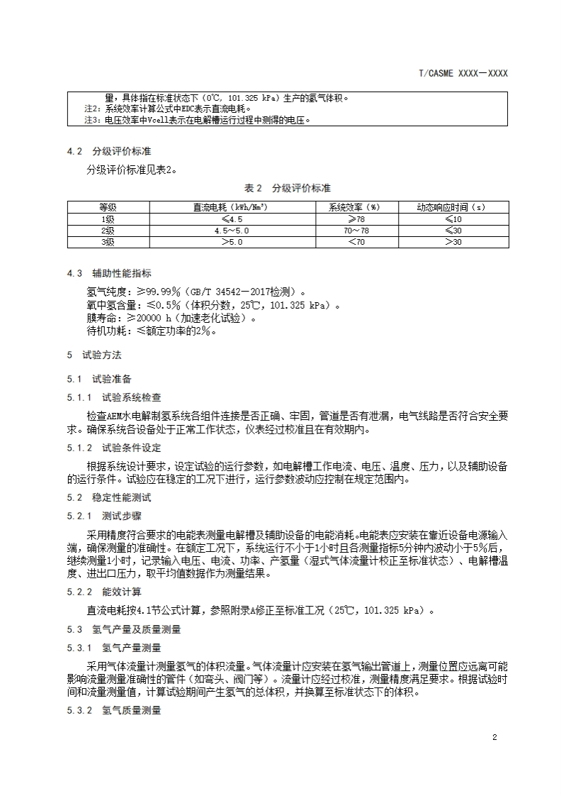
第2页 / 共9页

第3页 / 共9页

第4页 / 共9页

第5页 / 共9页
试读已结束,还剩4页,您可下载完整版后进行离线阅读
THE END
ICS点击此处添加1Cs号CCS点击此处添加CCS号T/CASME团体标准T/CASME XXXX-XXXXAEM水电解制氢系统能效评价指标及试验方法Energy efficiency evaluation indexes and test methods for AEM water electrolysishydrogen production system(征求意见稿)在提交反馈意见时,请将您知道的相联专利连同支持性文件一并附上。XXXX-XX-XX发布XXXX-XX-XX实施中国中小商业企业协会发布
请登录后查看评论内容