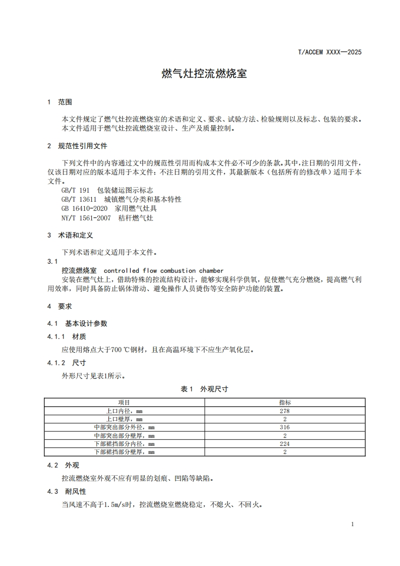
燃气灶控流燃烧室Gasstovecontrolledflowcombustionchamber

燃气灶控流燃烧室Gasstovecontrolledflowcombustionchamber新质力文库 - 聚焦新质生产力发展的数字化知识库_行业洞察 / 理论成果 / 实践指南免费下载新质力文库
燃气灶控流燃烧室Gasstovecontrolledflowcombustionchamber
此内容为付费资源,请付费后查看
1923
立即购买
您当前未登录!建议登陆后购买,可保存购买订单
付费资源

第1页 / 共8页

第2页 / 共8页

第3页 / 共8页

第4页 / 共8页

第5页 / 共8页
试读已结束,还剩3页,您可下载完整版后进行离线阅读
THE END
ICS97.040.20CCS Y68T/ACCEM团体标准T/ACCEM XXXX-2025燃气灶控流燃烧室Gas stove controlled flow combustion chamber(征求意见稿)2025-Xx-XX发布2025-Xx-XX实施中国商业企业管理协会发布
喜欢就支持一下吧
评论 抢沙发

请登录后发表评论

    请登录后查看评论内容