

第1页 / 共6页

第2页 / 共6页

第3页 / 共6页

第4页 / 共6页

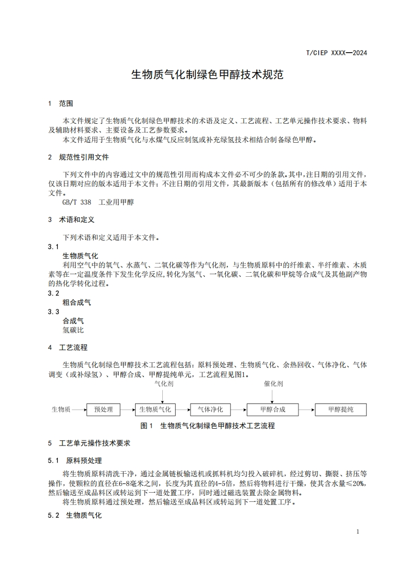
第5页 / 共6页
试读已结束,还剩1页,您可下载完整版后进行离线阅读
THE END
ICS点击此处添加ICS号CCS点击此处添加CCS号TCIEP中国工业环保促进会团体标准T/CIEP XXXX-2024生物质气化制绿色甲醇技术规范Technical specification for green methanol production from biomassgasification(征求意见稿)在提交反馈意见时,请将您知道的相关专利连同支持性文件一并附上。2024-Xx-XX发布2024-XX-XX实施中国工业环保促进会发布
请登录后查看评论内容