

第1页 / 共7页

第2页 / 共7页

第3页 / 共7页

第4页 / 共7页

第5页 / 共7页
试读已结束,还剩2页,您可下载完整版后进行离线阅读
THE END
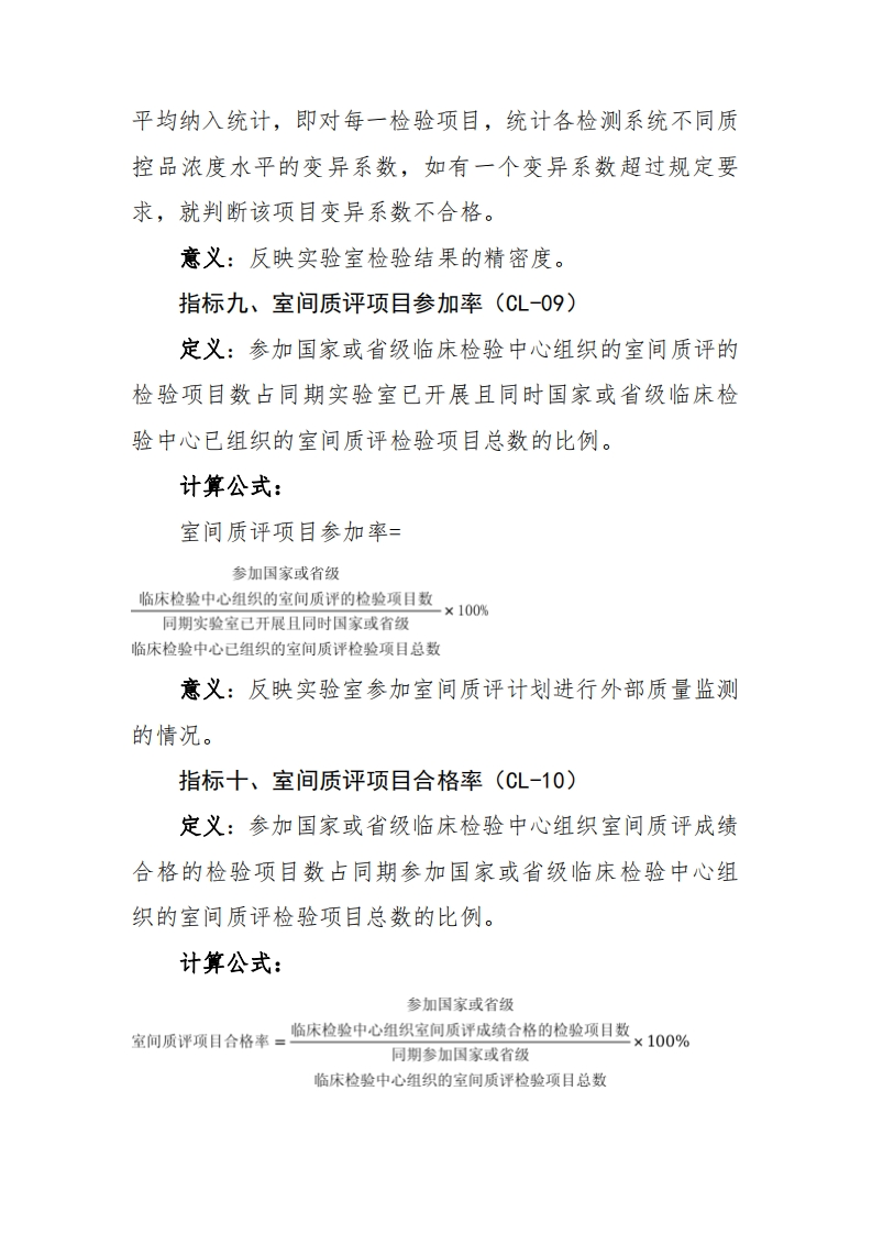
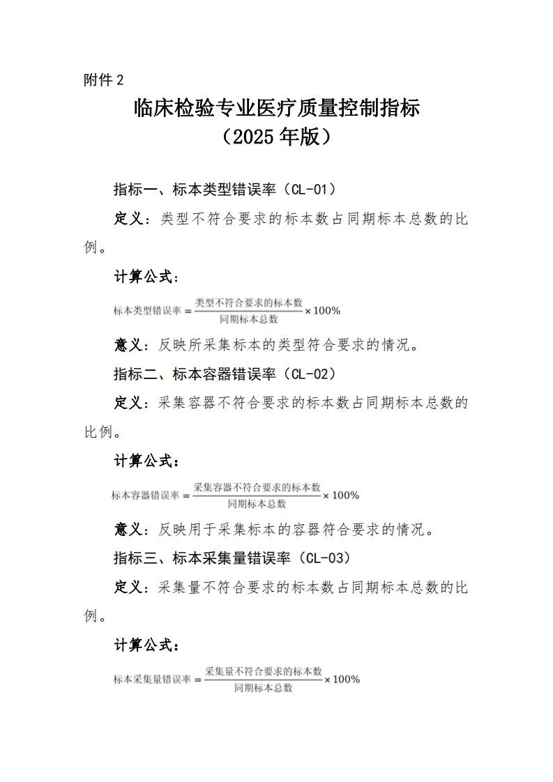
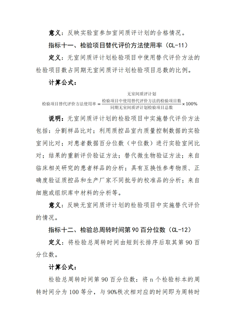
附件2临床检验专业医疗质量控制指标(2025年版)指标一、标本类型错误率(CL-01)定义:类型不符合要求的标本数占同期标本总数的比例。计算公式:标本类型错误率=类型不符合要求的标本数×100%同期标本总数意义:反映所采集标本的类型符合要求的情况。指标二、标本容器错误率(CL-02)定义:采集容器不符合要求的标本数占同期标本总数的比例。计算公式:标本容器错误率=采集容器不符合要求的标本数×100%同期标本总数意义:反映用于采集标本的容器符合要求的情况。指标三、标本采集量错误率(CL-O3)定义:采集量不符合要求的标本数占同期标本总数的比例。计算公式:标本采集量错误率=采集量不符合要求的标木数×100%同期标本总数
请登录后查看评论内容