

第1页 / 共7页

第2页 / 共7页

第3页 / 共7页

第4页 / 共7页

第5页 / 共7页
试读已结束,还剩2页,您可下载完整版后进行离线阅读
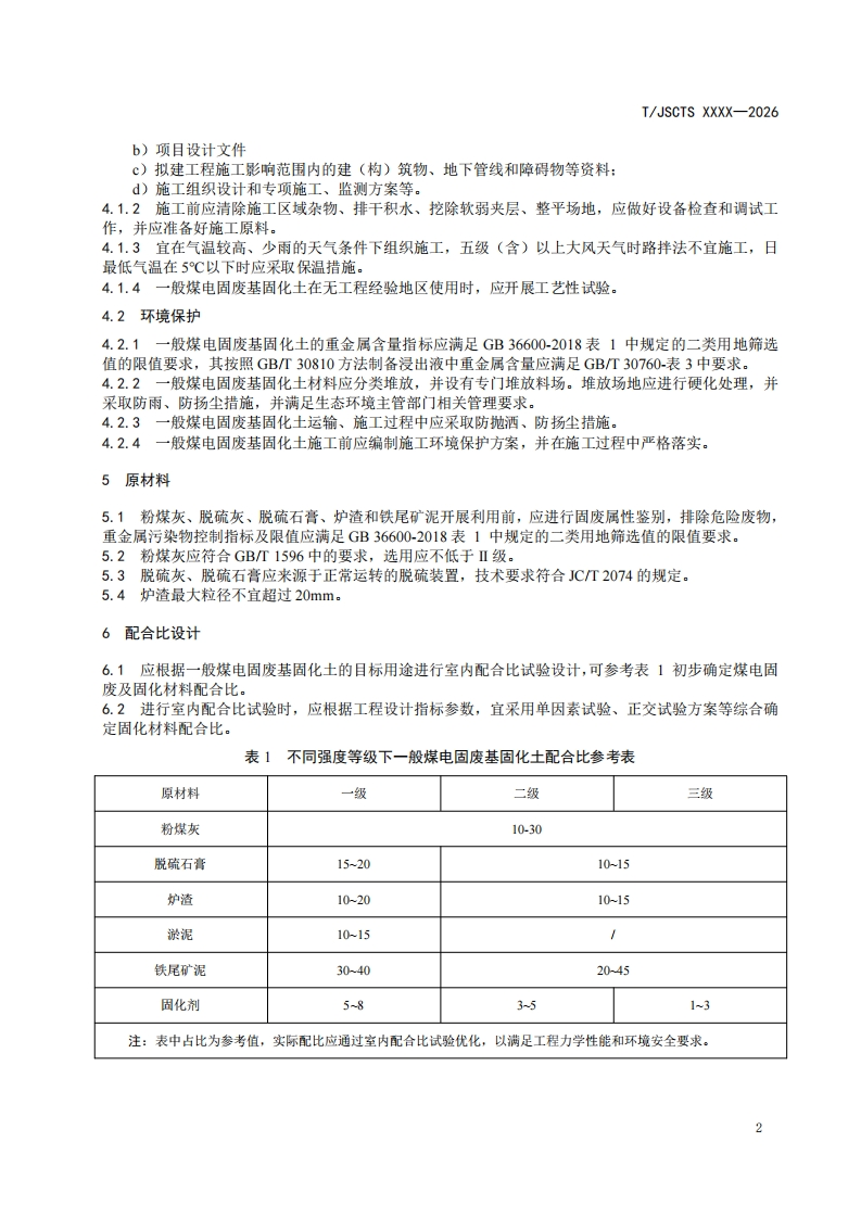
THE END
ICS03.220.044CCS G 55团体标准T/JSCTS XXXX-2026一般煤电固废基固化土回填应用技术要求General technical requirements for the application of coal-fired power plant solidwaste-based solidified soil backfilling(征求意见稿)在提交反馈意见时,请将您知道的相关专利连同支持性文件一并附上。XXXX-Xx-XX发布XXXX-Xx-XX实施江苏省综合交通运输学会发布
请登录后查看评论内容