公路桥梁养护定期检查数据规范DataStandardforBridgesRegularnspection意见稿)(征求

公路桥梁养护定期检查数据规范DataStandardforBridgesRegularnspection意见稿)(征求新质力文库 - 聚焦新质生产力发展的数字化知识库_行业洞察 / 理论成果 / 实践指南免费下载新质力文库
公路桥梁养护定期检查数据规范DataStandardforBridgesRegularnspection意见稿)(征求
此内容为付费资源,请付费后查看
1923
立即购买
您当前未登录!建议登陆后购买,可保存购买订单
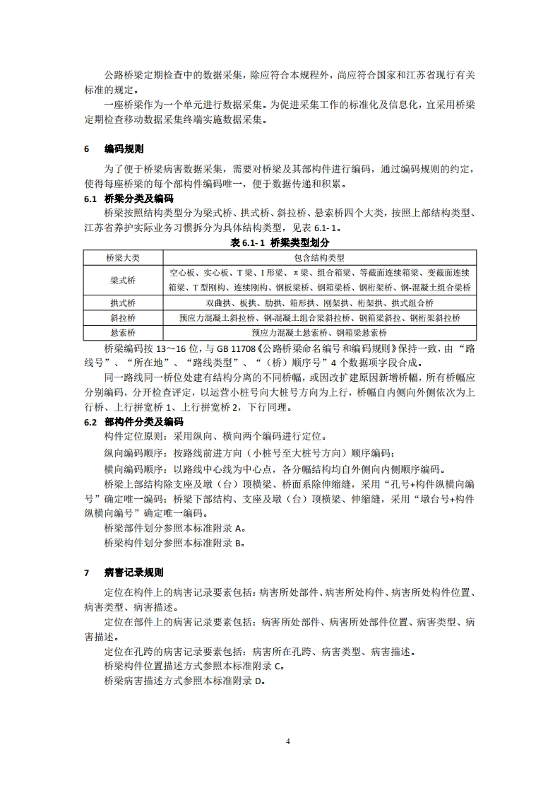
付费资源

第1页 / 共21页

第2页 / 共21页

第3页 / 共21页

第4页 / 共21页

第5页 / 共21页
试读已结束,还剩16页,您可下载完整版后进行离线阅读
THE END
1cs93.040CCS P 28团体标淮T/JSCTS X×X一×X×X公路桥梁养护定期检查数据规范Data Standard for Bridges Regular Inspection(征求意见稿)在提交反馈意见时,请将您知道的相关专利连同支持性文件一并附上。××××-××-X×发布××××-××-××实施江苏省综合交通运输学会发布
喜欢就支持一下吧
评论 抢沙发

请登录后发表评论

    请登录后查看评论内容