心脏电生理标测导航系统ElectrophysiologyDiagnosticandNavigationSystem(征求意见稿)

心脏电生理标测导航系统ElectrophysiologyDiagnosticandNavigationSystem(征求意见稿)新质力文库 - 聚焦新质生产力发展的数字化知识库_行业洞察 / 理论成果 / 实践指南免费下载新质力文库
心脏电生理标测导航系统ElectrophysiologyDiagnosticandNavigationSystem(征求意见稿)
此内容为付费资源,请付费后查看
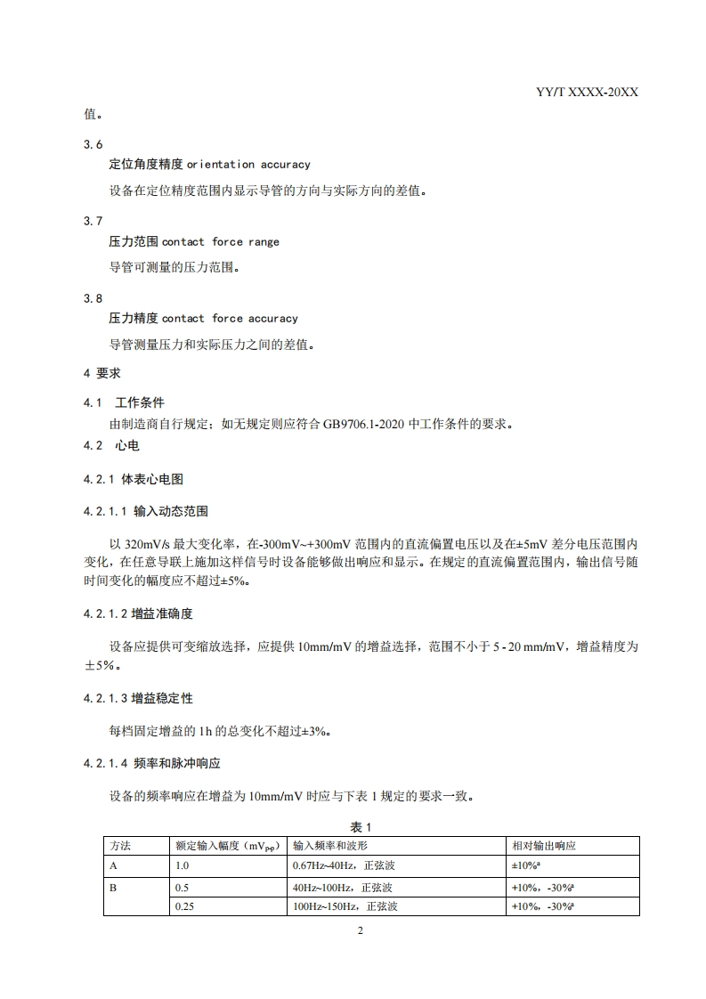
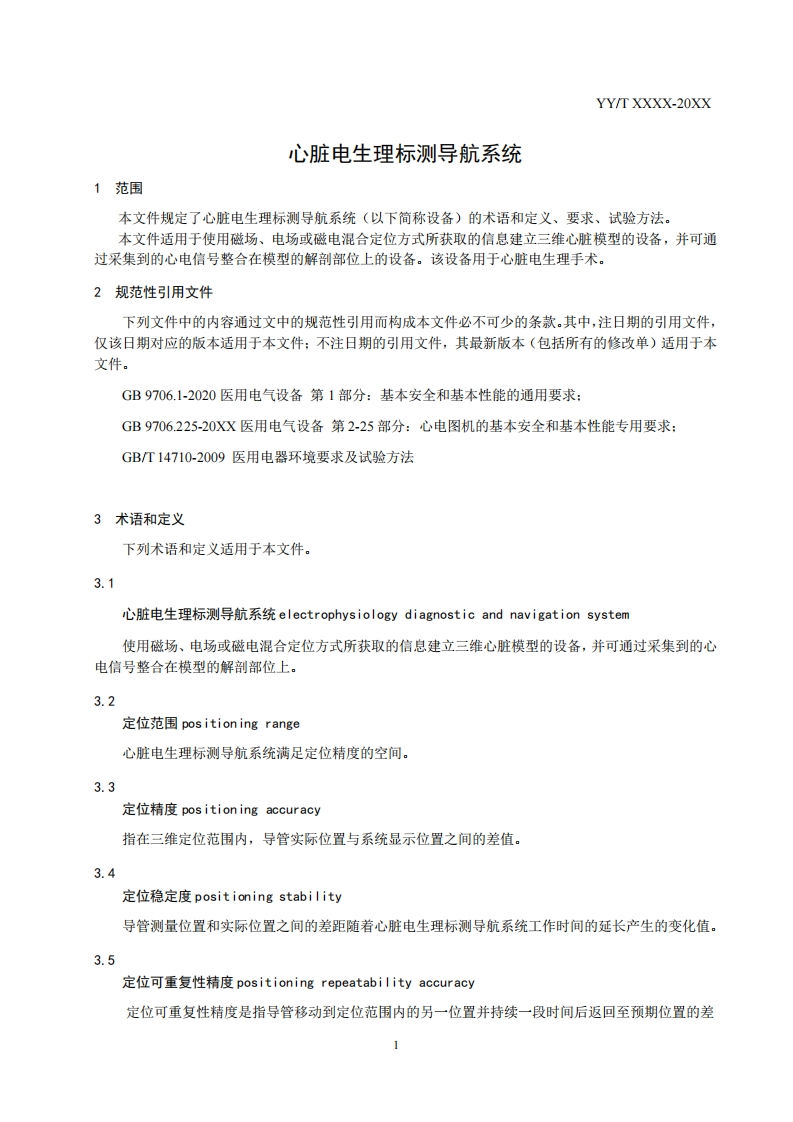
1923
立即购买
您当前未登录!建议登陆后购买,可保存购买订单
付费资源

第1页 / 共27页

第2页 / 共27页

第3页 / 共27页

第4页 / 共27页

第5页 / 共27页
试读已结束,还剩22页,您可下载完整版后进行离线阅读
THE END
ICs11.040.50C39YY中华人民共和国医药行业标准YY/T XXXX-20XX心脏电生理标测导航系统Electrophysiology Diagnostic and Navigation System(征求意见稿)20XX-XX-XX发布20XX-XX-XX实施国家药品监督管理局发布
喜欢就支持一下吧
评论 抢沙发

请登录后发表评论

    请登录后查看评论内容