

第1页 / 共11页

第2页 / 共11页

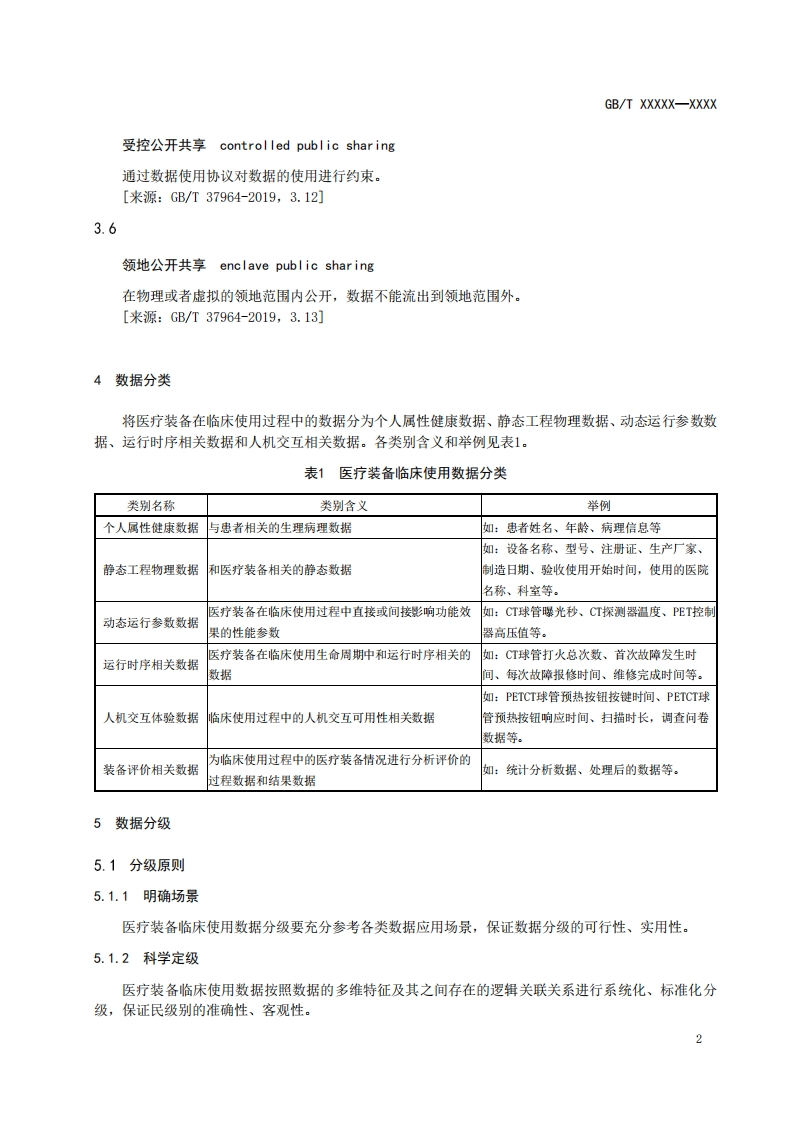
第3页 / 共11页

第4页 / 共11页

第5页 / 共11页
试读已结束,还剩6页,您可下载完整版后进行离线阅读
THE END
ICS点击此处添加ICS号CCS点击此处添加CCS号GB中华人民共和国国家标准GB/T XXXXX-XXXX医疗装备使用数据分类分级指南Guidelines for Classification and Categorization of Medical Equipment Usage Data(点击此处添加与国际标准一致性程度的标识)草案版次选择(本草案完成时间:)在提交反馈意见时,请将您知道的相关专利连同支持性文件一并附上。XXXX-Xx-XX发布XXXX-x-X实施国家市场监督管理总局发布国家标准化管理委员会
请登录后查看评论内容