

第1页 / 共11页

第2页 / 共11页

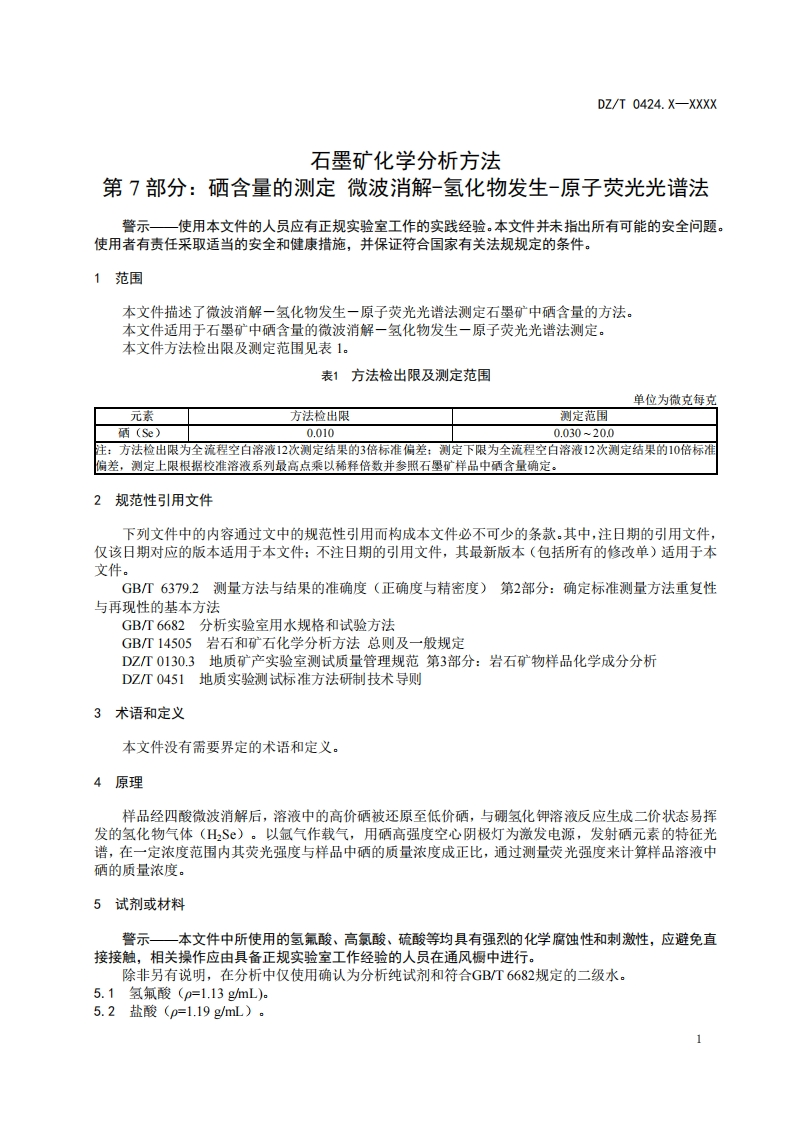
第3页 / 共11页

第4页 / 共11页

第5页 / 共11页
试读已结束,还剩6页,您可下载完整版后进行离线阅读
THE END
ICS73.080CCS D50/59DZ中华人民共和国地质矿产行业标准DZ/T 0424.X-XXXX石墨矿化学分析方法第7部分:硒含量的测定微波消解-氢化物发生一原子荧光光谱法Methods for chemical analysis of graphite ores-Part 7:Determination of seleniumcontent Microwave digestion-hydride generation-atomic fluorescence spectrometry(点击此处添加与国际标准一致性程度的标识)(报批稿)(完成时间:2025年8月26日)在提交反馈意见时,请将您知道的相关专利连同支持性文件一并附上。XXXX-XX-XX发布XXXX-x-X实施中华人民共和国自然资源部发布
请登录后查看评论内容