能源管理体系认证规则

能源管理体系认证规则新质力文库 - 聚焦新质生产力发展的数字化知识库_行业洞察 / 理论成果 / 实践指南免费下载新质力文库
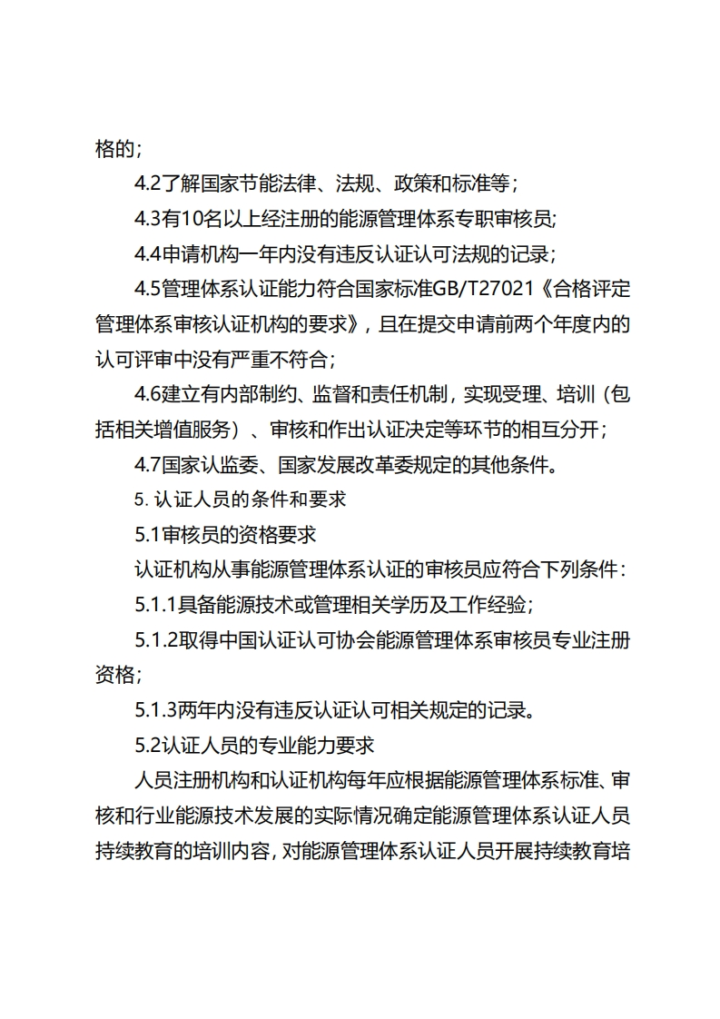
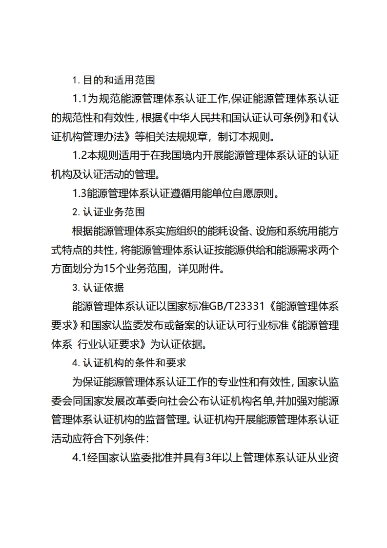
能源管理体系认证规则
此内容为付费资源,请付费后查看
1923
立即购买
您当前未登录!建议登陆后购买,可保存购买订单
付费资源

第1页 / 共16页

第2页 / 共16页

第3页 / 共16页

第4页 / 共16页

第5页 / 共16页
试读已结束,还剩11页,您可下载完整版后进行离线阅读
THE END
附件能源管理体系认证规则中国国家认证认可监督管理委员会发布国家发展和改革委员会2014年5月31日
喜欢就支持一下吧
评论 抢沙发

请登录后发表评论

    请登录后查看评论内容