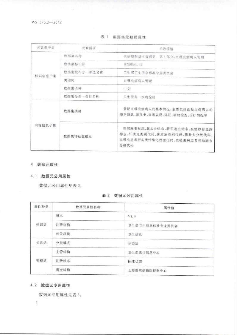
疾病控制基本数据集第2部分_血吸虫病病人管理BasicdatasetofdiseasecontrolPart2_Schistosomiasismanagement

疾病控制基本数据集第2部分_血吸虫病病人管理BasicdatasetofdiseasecontrolPart2_Schistosomiasismanagement新质力文库 - 聚焦新质生产力发展的数字化知识库_行业洞察 / 理论成果 / 实践指南免费下载新质力文库
疾病控制基本数据集第2部分_血吸虫病病人管理BasicdatasetofdiseasecontrolPart2_Schistosomiasismanagement
此内容为付费资源,请付费后查看
1319
立即购买
您当前未登录!建议登陆后购买,可保存购买订单
付费资源

第1页 / 共16页

第2页 / 共16页

第3页 / 共16页

第4页 / 共16页

第5页 / 共16页
试读已结束,还剩11页,您可下载完整版后进行离线阅读
THE END
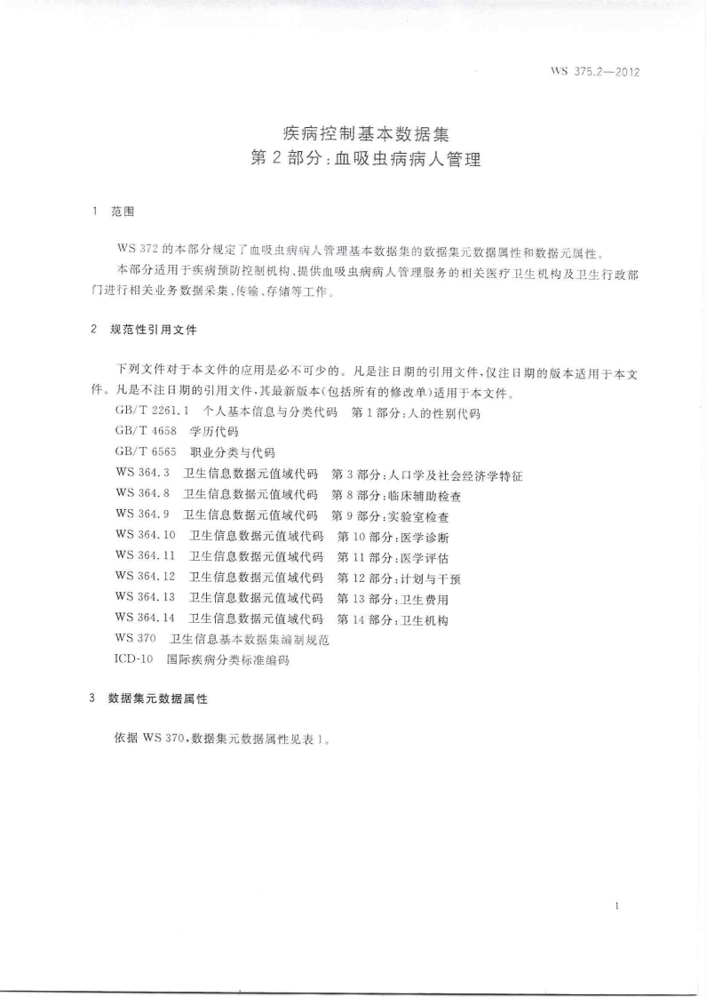
1CS11.020c07中华人民共和国卫生行业标准WS375.2-2012疾病控制基本数据集第2部分:血吸虫病病人管理Basic dataset of disease control-Part 2:Schistosomiasis management2012-03-15发布2012-09-01实施中华人民共和国卫生部发布
喜欢就支持一下吧
评论 抢沙发

请登录后发表评论

    请登录后查看评论内容