职业性急性一氧化碳中毒诊断标准DiagnosticCriteriaofOccupationalAcuteCarbonMonoxidePoisoning

职业性急性一氧化碳中毒诊断标准DiagnosticCriteriaofOccupationalAcuteCarbonMonoxidePoisoning新质力文库 - 聚焦新质生产力发展的数字化知识库_行业洞察 / 理论成果 / 实践指南免费下载新质力文库
职业性急性一氧化碳中毒诊断标准DiagnosticCriteriaofOccupationalAcuteCarbonMonoxidePoisoning
此内容为付费资源,请付费后查看
1319
立即购买
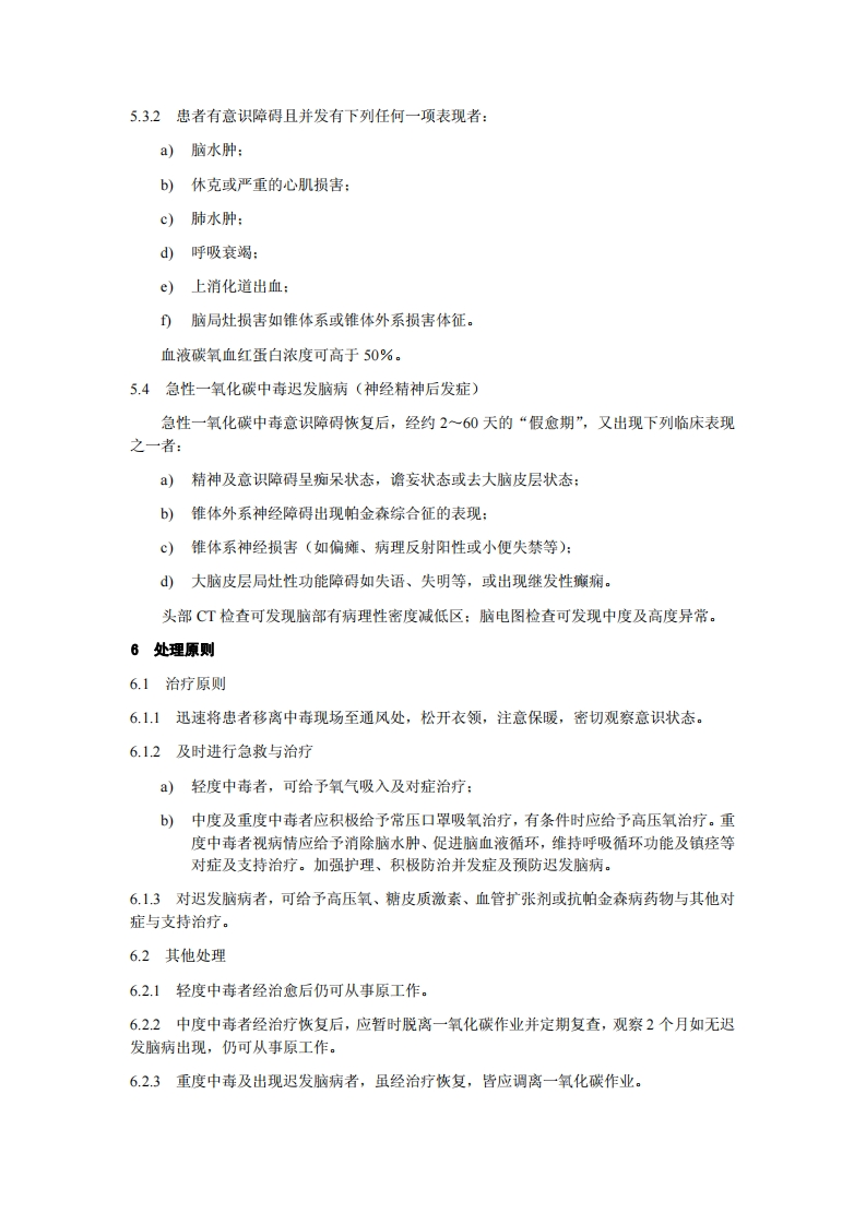
您当前未登录!建议登陆后购买,可保存购买订单
付费资源

第1页 / 共8页

第2页 / 共8页

第3页 / 共8页

第4页 / 共8页

第5页 / 共8页
试读已结束,还剩3页,您可下载完整版后进行离线阅读
THE END
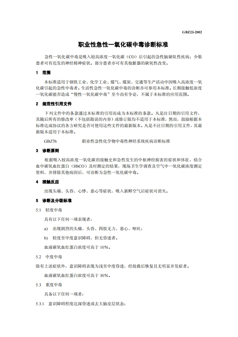
1CS13.100C60GBZ中华人民共和国国家职业卫生标准GBZ23-2002职业性急性一氧化碳中毒诊断标准Diagnostic Criteria of Occupational Acute Carbon Monoxide Poisoning2002-04-08发布2002-06-01实施中华人民共和国卫生部发布
喜欢就支持一下吧
评论 抢沙发

请登录后发表评论

    请登录后查看评论内容