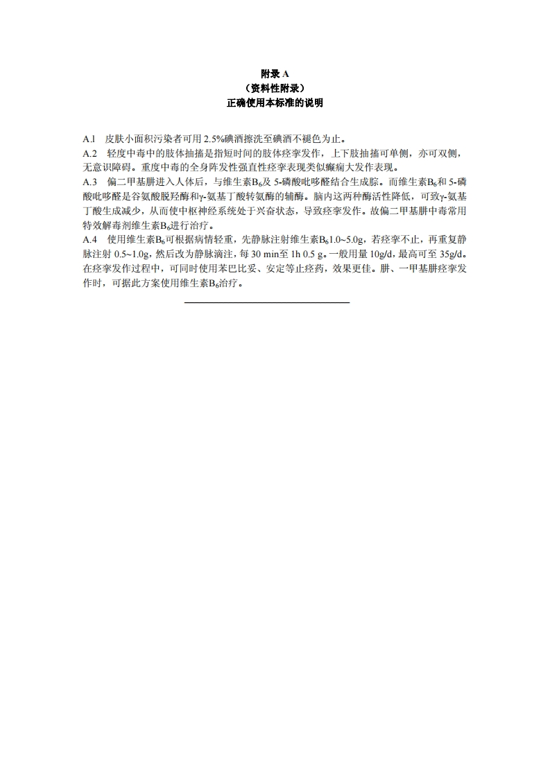
职业性急性偏二甲基肼中毒诊断标准DiagnosticCriteriaofOccupationalAcute11-DimethylhydrazinePoisoning

职业性急性偏二甲基肼中毒诊断标准DiagnosticCriteriaofOccupationalAcute11-DimethylhydrazinePoisoning新质力文库 - 聚焦新质生产力发展的数字化知识库_行业洞察 / 理论成果 / 实践指南免费下载新质力文库
职业性急性偏二甲基肼中毒诊断标准DiagnosticCriteriaofOccupationalAcute11-DimethylhydrazinePoisoning
此内容为付费资源,请付费后查看
1319
立即购买
您当前未登录!建议登陆后购买,可保存购买订单
付费资源

第1页 / 共5页

第2页 / 共5页

第3页 / 共5页

第4页 / 共5页

第5页 / 共5页
已完成全部阅读,共5
THE END
1CS13.100c60GBZ中华人民共和国国家职业卫生标准GBZ86-2002职业性急性偏二甲基肼中毒诊断标准Diagnostic Criteria of Occupational Acute 1,1-Dimethylhydrazine Poisoning2002-04-08发布2002-06-01实施中华人民共和国卫生部发布
喜欢就支持一下吧
评论 抢沙发

请登录后发表评论

    请登录后查看评论内容