

第1页 / 共55页

第2页 / 共55页

第3页 / 共55页

第4页 / 共55页

第5页 / 共55页
试读已结束,还剩50页,您可下载完整版后进行离线阅读
THE END
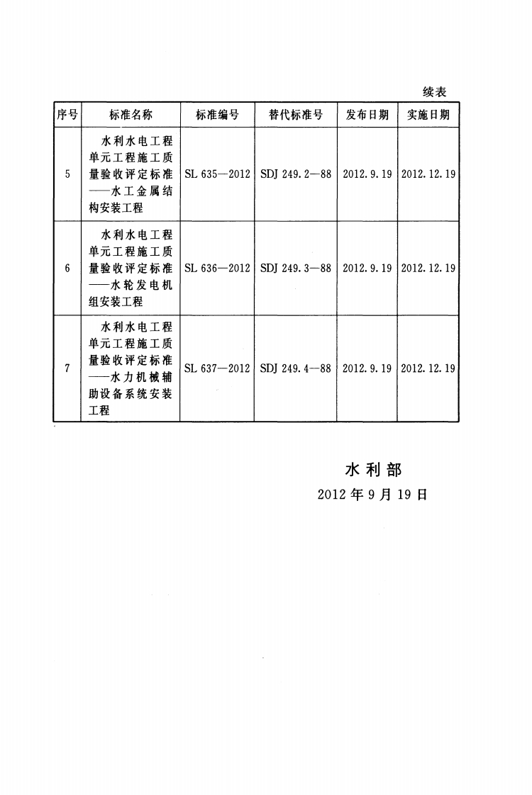
ICS27.140P55SL中华人民共和国水利行业标准SL634-2012替代SL239一1999水利水电工程单元工程施工质量验收评定标准一堤防工程Inspection and assessment standard for separated itemproject construction quality of water conservancyand hydroelectric engineering-Levee works2012-09-19发布2012-12-19实施中华人民共和国水利部发布
请登录后查看评论内容