C语言程序设计课程教学大纲

C语言程序设计课程教学大纲新质力文库 - 聚焦新质生产力发展的数字化知识库_行业洞察 / 理论成果 / 实践指南免费下载新质力文库
C语言程序设计课程教学大纲
此内容为付费资源,请付费后查看
1619
立即购买
您当前未登录!建议登陆后购买,可保存购买订单
付费资源

第1页 / 共3页

第2页 / 共3页

第3页 / 共3页
已完成全部阅读,共3
THE END
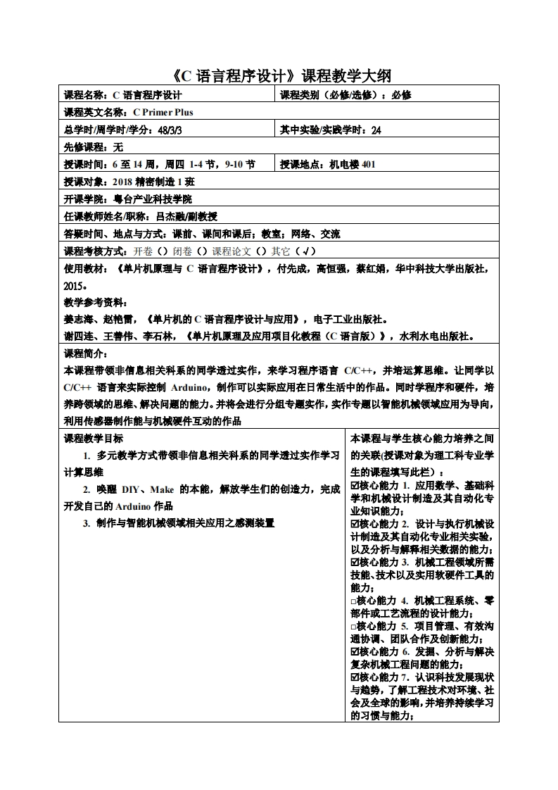
《C语言程序设计》课程教学大纲课程名称:C语言程序设计课程类别(必修选修):必修课程英文名称:CPrimer Plus总学时/周学时/学分:48/3/3其中实验/实践学时:24先修课程:无授课时间:6至14周,周四1-4节,910节授课地点:机电楼401授课对象:2018精密制造1班开课学院:粤台产业科技学院任课教师姓名职称:吕杰融副教授答疑时间、地点与方式:课前、课间和课后:教室;网络、交流课程考核方式:开卷()闭卷()课程论文()其它(√)使用教材:《单片机原理与C语言程序设计》,付先成,高恒强,莱红娟,华中科技大学出版社,2015.教学参考资料:姜志海、赵艳雷,《单片机的C语言程序设计与应用》,电子工业出版社。谢四连、王普伟、李石林,《单片机原理及应用项目化教程(C语言版)》,水利水电出版社。课程简介:本课程带领非信息相关科系的同学透过实作,来学习程序语言CC+,并培运算思维。让同学以CC+语言来实际控制Arduino,制作可以实际应用在日常生活中的作品。同时学程序和硬件,培养跨领域的思维、解决问题的能力。并将会进行分组专题实作,实作专题以智能机械领域应用为导向,利用传感器制作能与机械硬件互动的作品课程教学目标本课程与学生核心能力培养之间1.多元教学方式带领非信息相关科系的同学透过实作学习的关联授课对象为理工科专业学计算思维生的课程填写此栏):2.唤醒DY、Make的本能,解放学生们的创造力,完成☑核心能力1.应用数学、基础科学和机械设计制造及其自动化专开发自已的Arduino作品业知识能力:3.制作与智能机械领域相关应用之感测装置☑核心能力2.设计与执行机械设计制造及其自动化专业相关实验,以及分析与解释相关数据的能力:☑核心能力3.机械工程领域所需技能、技术以及实用软硬件工具的能力;口核心能力4.机械工程系统、零部件或工艺流程的设计能力:□核心能力5.项目管理、有效沟通协调、团队合作及创新能力:☑核心能力6.发掘、分析与解决复杂机械工程问题的能力:☑核心能力7.认识科技发展现状与趋势,了解工程技术对环境、杜会及全球的形响,并培养持续学习的习惯与能力:
喜欢就支持一下吧
评论 抢沙发

请登录后发表评论

    请登录后查看评论内容