

第1页 / 共7页

第2页 / 共7页

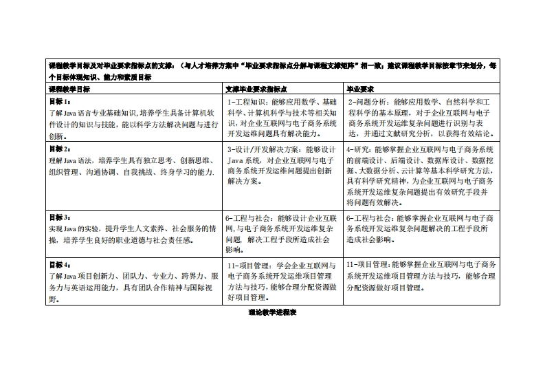
第3页 / 共7页
试读已结束,还剩4页,您可下载完整版后进行离线阅读
THE END
《Java语言基础》教学大纲裸程名称:Java话言基础课和类别(必修选修)多必修课程英文名称:Fundamentals of Java language总学时周学时学分,48G/3其中实检实减学时,24先修塞:无后续课程支嫌授课时间:授课地点:提课对津:2021毁电商开裸学洗:粤合产业科妆学陕任课枝师姓名淋:歌怎/无答鞭时间、地点与方式:1每次课的课前、课间和课后,采用一对一的问答方式:2每次实线课,采用集中讲解方式课狸考核方式:开卷()闭卷(√)课程论文()其它()使用教材,Java话青程序慢计(第3版),海有,张李薄,清华大学出版社1SBN97873025819妆学考资料:1.Java核心技术卷I,美凯S看渐特漫Cay S Hor着,周立新保机城工业出版社1BN:978711154726线上:事课网(https::w.imooc.com)1.Java https://class.imooc.com/sale/java20212.hava入门(DEA工具)btps:/ww.imooc..com/eam/8s课程情介:本课程介绍Jav语言基础,应用Jaa语言解决实际问题。包括Jva语言概述,Jaa语言基础,标识符、关键字和数据类型,运算符、表达式和语句,类、对象和接口,数组与字符串,时间、日期和数字
请登录后查看评论内容