

第1页 / 共8页

第2页 / 共8页

第3页 / 共8页
试读已结束,还剩5页,您可下载完整版后进行离线阅读
THE END
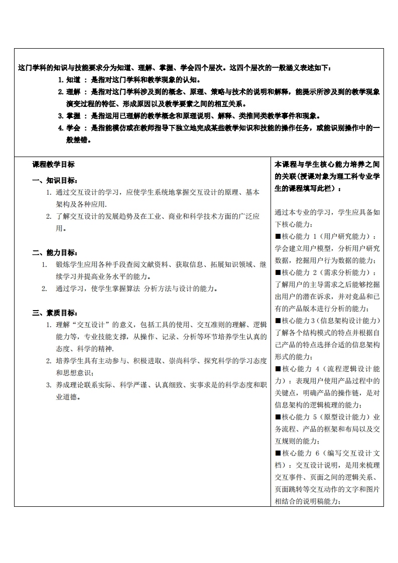
《交互设计概论》教学大纲课程类别(必修/选修):必课程名称:交互设计概论徐课程英文名称:总学时/周学时/学分:32/2/2其中实验/实践学时:16/0先修课程:授课时间:授课地点:授课对象:2020计技设计1班(粤台)开课学院:粤台产业科技学院任课教师姓名/职称:李海/副教授答乘时间、地点与方式:1.每次课的课前、课间和课后,采用一对一的问答方式:2.每次习题课,采用集中讲解方式课程考核方式:开卷()闭卷()课程论文()其它()使用教材:《交互设计概论》作者:李四达,清华大学出版社,2020年:教学参考资料:1、《交互设计精髓》Alan cooper2、《交互设计:以用户为中心的设计理论及应用》Andy Pratt(安迪.普拉特),Jason Nunes(杰森.纽奴斯)著电子工业出版社2015年:3、《交互设计》宋方吴编著国防工业出版社2015年:4、《国际经典设计教程:交互设计》Jamie Steane(杰米●司迪恩)著电子工业:5、《国际交互设计基础教程》(英)迈克尔.萨蒙德,(英)加文.安布罗斯:课程概述1、课程是理论实践课程,所教课程围绕“以人为本”的设计原则,重点讲述人机交互的基本概念和重要意义以及发展历程。2、软件系统的人机交互设计原则和方法、网络系统的人机交互设计原则和方法、人机交互技术与设备、人机交互开发工具与环境。3、简要介绍人机交互的认知心理学、计算机硬件的人机交互设计、人机交互技术的发展趋势,并培养学生利用网络交互设计制作做实际作品的能力。教学目标1、掌握交互设计及其软件的基本概念、基本结构、工作原理及设计方法,最终了解和掌握其工作原理,具有初步的设计能力。2、学会使用设计类工具分析、设计,通过全面培养学生的分析、设计、开发、使用能力,提高学生分析问题、解决问题的自主创新能力。3、通过“课程实验一一实验课程一一设计训练”循序渐进的训练,锻造学生的数据系统分析、设计、实现能力。
请登录后查看评论内容