

第1页 / 共38页

第2页 / 共38页

第3页 / 共38页
试读已结束,还剩35页,您可下载完整版后进行离线阅读
THE END
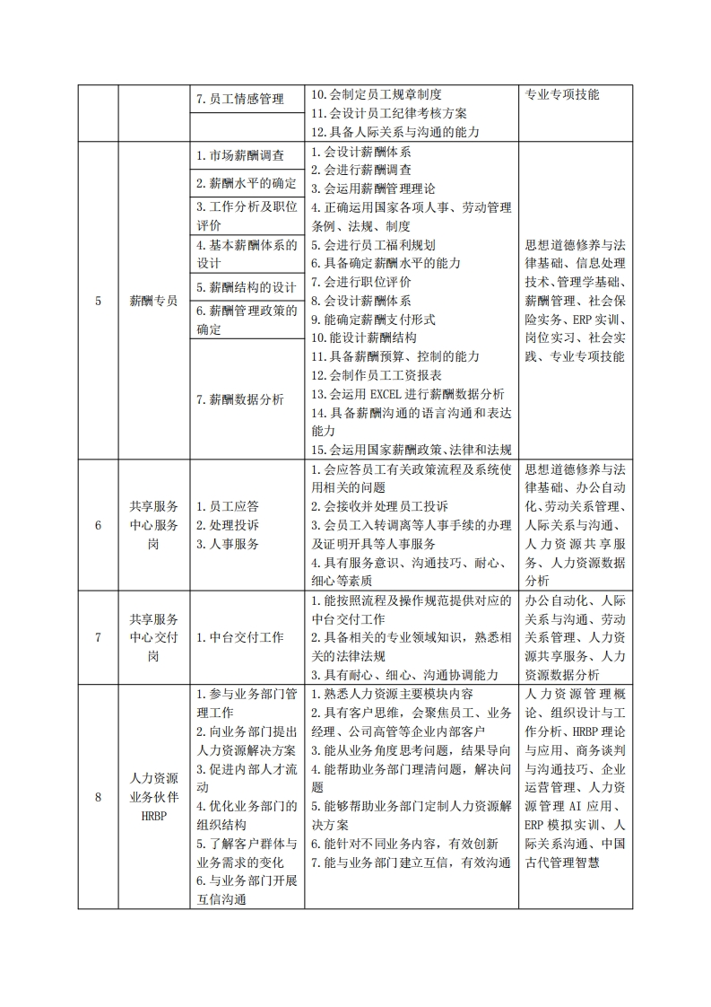
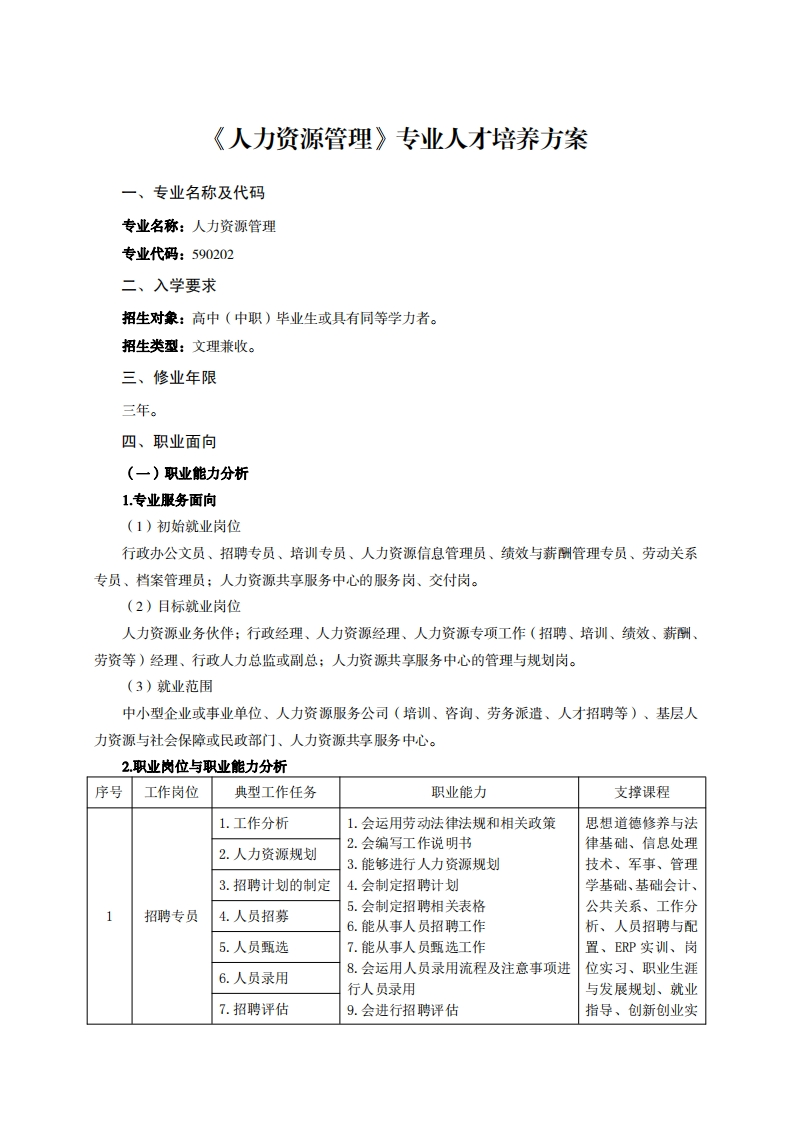
《人力资源管理》专业人才培养方案一、专业名称及代码专业名称:人力资源管理专业代码:590202二、入学要求招生对象:高中(中职)毕业生或具有同等学力者。招生类型:文理兼收。三、修业年限三年。四、职业面向(一)职业能力分析1.专业服务面向(1)初始就业岗位行政办公文员、招聘专员、培训专员、人力资源信息管理员、绩效与薪酬管理专员、劳动关系专员、档案管理员;人力资源共享服务中心的服务岗、交付岗。(2)目标就业岗位人力资源业务伙伴;行政经理、人力资源经理、人力资源专项工作(招聘、培训、绩效、薪酬、劳资等)经理、行政人力总监或副总;人力资源共享服务中心的管理与规划岗。(3)就业范围中小型企业或事业单位、人力资源服务公司(培训、咨询、劳务派遣、人才招聘等)、基层人力资源与社会保障或民政部门、人力资源共享服务中心。2职业岗位与职业能力分析序号工作岗位典型工作任务职业能力支撑课程1.工作分析1.会运用劳动法律法规和相关政策思想道德修养与法2.会编写工作说明书律基础、信息处理2.人力资源规划3.能够进行人力资源规划技术、军事、管理3.招聘计划的制定4.会制定招聘计划学基础、基础会计、招聘专员4.人员招募5.会制定招聘相关表格公共关系、工作分6.能从事人员招聘工作析、人员招聘与配5.人员甄选7.能从事人员甄选工作置、ERP实训、岗6.人员录用8.会运用人员录用流程及注意事项进位实习、职业生涯行人员录用与发展规划、就业7.招聘评估9.会进行招聘评估指导、创新创业实
请登录后查看评论内容