

第1页 / 共34页

第2页 / 共34页

第3页 / 共34页
试读已结束,还剩31页,您可下载完整版后进行离线阅读
THE END
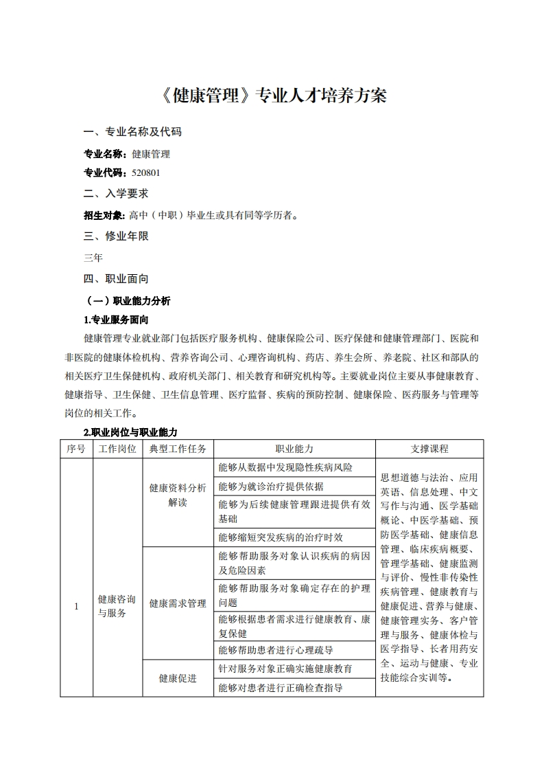
《健康管理》专业人才培养方案一、专业名称及代码专业名称:健康管理专业代码:520801二、入学要求招生对象:高中(中职)毕业生或具有同等学历者。三、修业年限三年四、职业面向(一)职业能力分析1.专业服务面向健康管理专业就业部门包括医疗服务机构、健康保险公司、医疗保健和健康管理部门、医院和非医院的健康体检机构、营养咨询公司、心理咨询机构、药店、养生会所、养老院、社区和部队的相关医疗卫生保健机构、政府机关部门、相关教育和研究机构等。主要就业岗位主要从事健康教育健康指导、卫生保健、卫生信息管理、医疗监督、疾病的预防控制、健康保险、医药服务与管理等岗位的相关工作。2.职业岗位与职业能力序号工作岗位典型工作任务职业能力支撑课程能够从数据中发现隐性疾病风险思想道德与法治、应用健康资料分析能够为就诊治疗提供依据英语、信息处理、中文解读能够为后续健康管理跟进提供有效写作与沟通、医学基础基础概论、中医学基础、预能够缩短突发疾病的治疗时效防医学基础、健康信息管理、临床疾病概要、能够帮助服务对象认识疾病的病因及危险因素管理学基础、健康监测与评价、慢性非传染性能够帮助服务对象确定存在的护理疾病管理、健康教育与健康咨询1健康需求管理问题与服务健康促进、营养与健康、能够根据患者需求进行健康教育、康健康管理实务、客户管复保健理与服务、健康体检与能够帮助患者进行心理疏导医学指导、长者用药安针对服务对象正确实施健康教育全、运动与健康、专业健康促进技能综合实训等。能够对患者进行正确检查指导
请登录后查看评论内容