

第1页 / 共36页

第2页 / 共36页

第3页 / 共36页
试读已结束,还剩33页,您可下载完整版后进行离线阅读
THE END
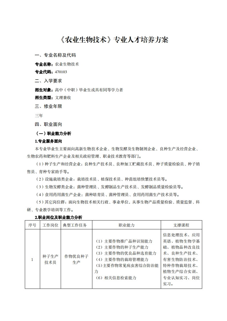
《农业生物技术》专业人才培养方案一、专业名称及代码专业名称:农业生物技术专业代码:470103二、入学要求招生对象:高中(中职)毕业生或具有同等学力者招生类型:文理兼收三、修业年限三年四、职业面向(一)职业能力分析1.专业服务面向本专业毕业生主要面向高新生物技术企业、生物发酵及生物制剂企业、良种生产及经营企业、生物农药和肥料生产企业及相关政府管理、职业技术教育等部门。(1)种子生产和经营企业:良种生产技术员、良种加工贮藏技术员、种子质量检验员、种子销售员、育种专家助手等。(2)设施栽培类企业:栽培技术员、植保技术员、种苗组培快繁技术员等。(3)生物发酵类企业:菌种管理员、发酵制品生产技术员、发酵制品质量检验员等。(4)食用药用菌生产企业:菌种培育员、菌种管理员、食用药用菌生产技术员等。(5)其它岗位群:面向生物技术相关行政、事业单位,从事生物产品质量检验、质量监督、科研、专业教学培训等工作。2.职业岗位及职业能力分析序号工作岗位典型工作任务职业能力支撑课程信息处理技术、应用(1)主要作物推广品种识别能力英语、植物生物学基(2)主要作物的种子生产能力础、植物品种改良技(3)主要作物的优良品种选育能力术、良种生产技术、种子生产作物优良种子技术员生产(4)主要作物的栽培管理能力有害生物防治技术、(5)主要作物常见病虫害综合防治能特种作物栽培技术、力植物生产综合实训、(6)相关信息检索能力专业认知实习、岗位实习。
请登录后查看评论内容