

第1页 / 共37页

第2页 / 共37页

第3页 / 共37页
试读已结束,还剩34页,您可下载完整版后进行离线阅读
THE END
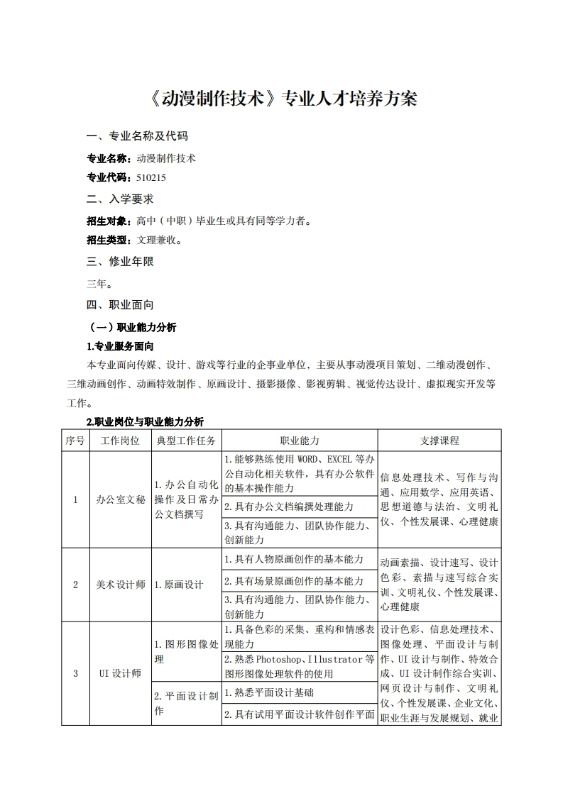
《动漫制作技术》专业人才培养方案一、专业名称及代码专业名称:动漫制作技术专业代码:510215二、入学要求招生对象:高中(中职)毕业生或具有同等学力者。招生类型:文理兼收。三、修业年限三年。四、职业面向(一)职业能力分析1.专业服务面向本专业面向传媒、设计、游戏等行业的企事业单位,主要从事动漫项目策划、二维动漫创作、三维动画创作、动画特效制作、原画设计、摄影摄像、影视剪辑、视觉传达设计、虚拟现实开发等工作。2.职业岗位与职业能力分析序号工作岗位典型工作任务职业能力支撑课程1.能够熟练使用WORD、EXCEL等办公自动化相关软件,具有办公软件信息处理技术、写作与沟1.办公自动化的基本操作能力通、应用数学、应用英语、1办公室文秘操作及日常办2.具有办公文档编撰处理能力思想道德与法治、文明礼公文档撰写3.具有沟通能力、团队协作能力、仪、个性发展课、心理健康创新能力1.具有人物原画创作的基本能力动画素描、设计速写、设计色彩、素描与速写综合实2美术设计师1.原画设计2.具有场景原画创作的基本能力训、文明礼仪、个性发展课、3.具有沟通能力、团队协作能力、心理健康创新能力1.具备色彩的采集、重构和情感表设计色彩、信息处理技术、1.图形图像处现能力图像处理、平面设计与制理2.熟悉Photoshop、.Illustrator等作、UI设计与制作、特效合UI设计师图形图像处理软件的使用成、I设计制作综合实训、2.平面设计制1.熟悉平面设计基础网页设计与制作、文明礼仪、个性发展课、企业文化、作2具有试用平面设计软件创作平面职业生涯与发展规划、就业
请登录后查看评论内容