

第1页 / 共36页

第2页 / 共36页

第3页 / 共36页
试读已结束,还剩33页,您可下载完整版后进行离线阅读
THE END
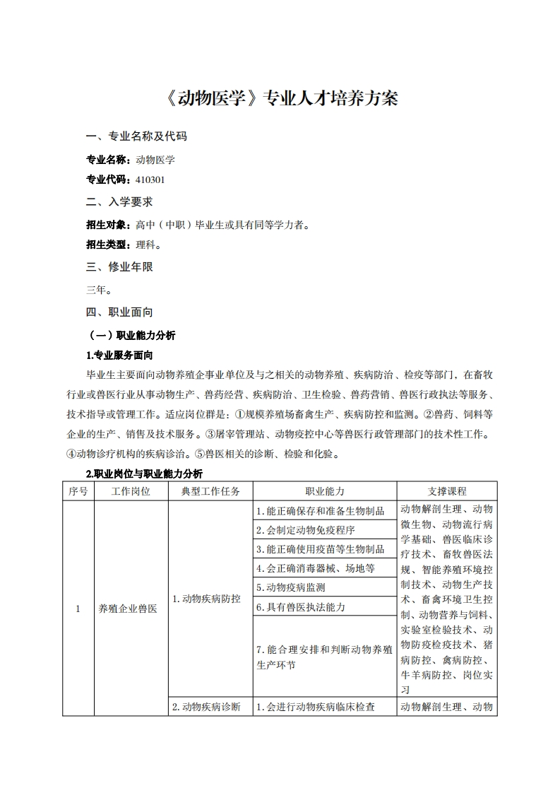
《动物医学》专业人才培养方案一、专业名称及代码专业名称:动物医学专业代码:410301二、入学要求招生对象:高中(中职)毕业生或具有同等学力者。招生类型:理科。三、修业年限三年。四、职业面向(一)职业能力分析1.专业服务面向毕业生主要面向动物养殖企事业单位及与之相关的动物养殖、疾病防治、检疫等部门,在畜牧行业或兽医行业从事动物生产、兽药经营、疾病防治、卫生检验、兽药营销、兽医行政执法等服务技术指导或管理工作。适应岗位群是:①规模养殖场畜禽生产、疾病防控和监测。②兽药、饲料等企业的生产、销售及技术服务。③屠宰管理站、动物疫控中心等兽医行政管理部门的技术性工作。④动物诊疗机构的疾病诊治。⑤兽医相关的诊断、检验和化验。2职业岗位与职业能力分析序号工作岗位典型工作任务职业能力支撑课程1.能正确保存和准备生物制品动物解剖生理、动物2.会制定动物免疫程序微生物、动物流行病学基础、兽医临床诊3.能正确使用疫苗等生物制品疗技术、畜牧兽医法4.会正确消毒器械、场地等规、智能养殖环境控5.动物疫病监测制技术、动物生产技1.动物疾病防控术、畜禽环境卫生控1养殖企业兽医6.具有兽医执法能力制、动物营养与饲料、实验室检验技术、动7.能合理安排和判断动物养殖物防疫检疫技术、猪生产环节病防控、禽病防控、牛羊病防控、岗位实习2.动物疾病诊断1.会进行动物疾病临床检查动物解剖生理、动物
请登录后查看评论内容