

第1页 / 共6页

第2页 / 共6页

第3页 / 共6页
试读已结束,还剩3页,您可下载完整版后进行离线阅读
THE END
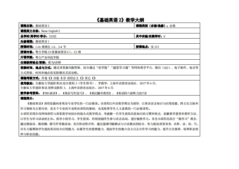
《基础英语2》教学大纲课程名称:基础英语2课类别(处修地修),必修课程英文名称:Basic English.2总学时周学时学分:32/22其中实验实成学时,0先信课程:基础英语1数课时间:1-16周周五1-2、3-4节课地点:实3引5授课对◆:粤台学院23级基础英语C1、C2班开课学洗:粤台产业科技学院任漂数师姓名职麻:黄为/讲师符凝时间、地点与方式:通过课堂面对面答疑,结合通过“优学院”“超星学习通”等网络教学平台、微信(QQ)、电子郎件、电话等方式答疑,时间和地点依实际情况灵活处理。课考核方式开卷()闭港()课程论文()其它()使用就材:全新版大学进阶英语综合教程3(学生用书),李荫华,上海外语教育出版社,2017年6月:全新版大学进阶英语视听说教程3,上海外语教育出版社,2017年6月.微学◆考资料:《TD演讲》、《英语写作技巧》、《英汉甜译教程》、《英语四六级听力技巧》课庭情介:《基础英语》课程是面向非英语专业学生的一门必修课。该课程以外语教学理论为指导,以英语语言知识与应用技能、跨文化交际和学习策略为主要内容,是各个专业的专英语课程的基础,也是培养学生人文素质的一门必修课程。本课程采用在线网络课程与课堂教学相结合的混合式教学模式,考虑新一代学生获取信息知识的习惯和特点,创新教学思想和教学方法,以学生为学习活动的主体。侣导小组学习、学生授课,积极鼓励学生参与语言活动,进行榆快学习。并且本课程还践行“微学习”理念,通过微阅读、微视频、微写作等微活动,实行形成性评价,通过强调书面测试与口语测试的结合,努力提高课堂效果,从听、说、读、写译各方面帮助学生提高英语综合应用能力,拓展学生的思维能力,提高学生的独立自主以及合作学习的能力,提升文化修养,培养职业精神与职业技能。
请登录后查看评论内容