

第1页 / 共40页

第2页 / 共40页

第3页 / 共40页
试读已结束,还剩37页,您可下载完整版后进行离线阅读
THE END
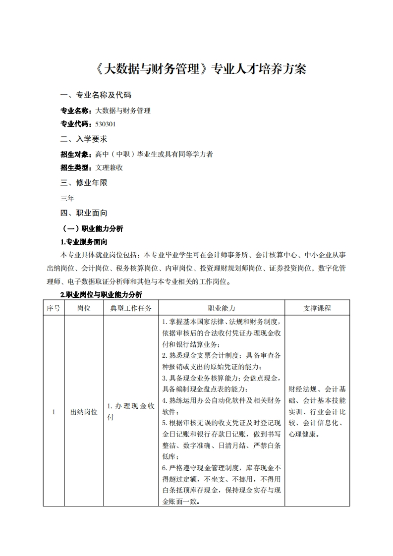
《大数据与财务管理》专业人才培养方案一、专业名称及代码专业名称:大数据与财务管理专业代码:530301二、入学要求招生对象:高中(中职)毕业生或具有同等学力者招生类型:文理兼收三、修业年限三年四、职业面向(一)职业能力分析1.专业服务面向本专业具体就业岗位包括:本专业毕业学生可在会计师事务所、会计核算中心、中小企业从事出纳岗位、会计岗位、税务核算岗位、内审岗位、投资理财规划师岗位、证券投资岗位,数字化管理师、电子数据取证分析师和其他与本专业相关的工作岗位。2.职业岗位与职业能力分析序号岗位典型工作任务职业能力支撑课程1.掌握基本国家法律、法规和财务制度,依据审核后的合法收付凭证办理现金收付和银行结算业务:2.熟悉现金支票会计制度:具备审查各种报销或支出的原始凭证的能力:3.具备现金业务核算能力:会盘点现金具备编制现金盘点表的能力:财经法规、会计基4.熟练运用办公自动化软件及相关财务础、会计基本技能1.办理现金收1出纳岗位软件:实训、行业会计比付5.根据审核无误的收支凭证及时登记现较、会计信息化、金日记账和银行存款日记账,做到书写心理健康。整洁、数字准确、日清月结、严禁白条低库:6.严格遵守现金管理制度,库存现金不得超过定额,不坐支、不挪用,不得用白条抵顶库存现金,保持现金实存与现金账面一致。
请登录后查看评论内容