

第1页 / 共34页

第2页 / 共34页

第3页 / 共34页
试读已结束,还剩31页,您可下载完整版后进行离线阅读
THE END
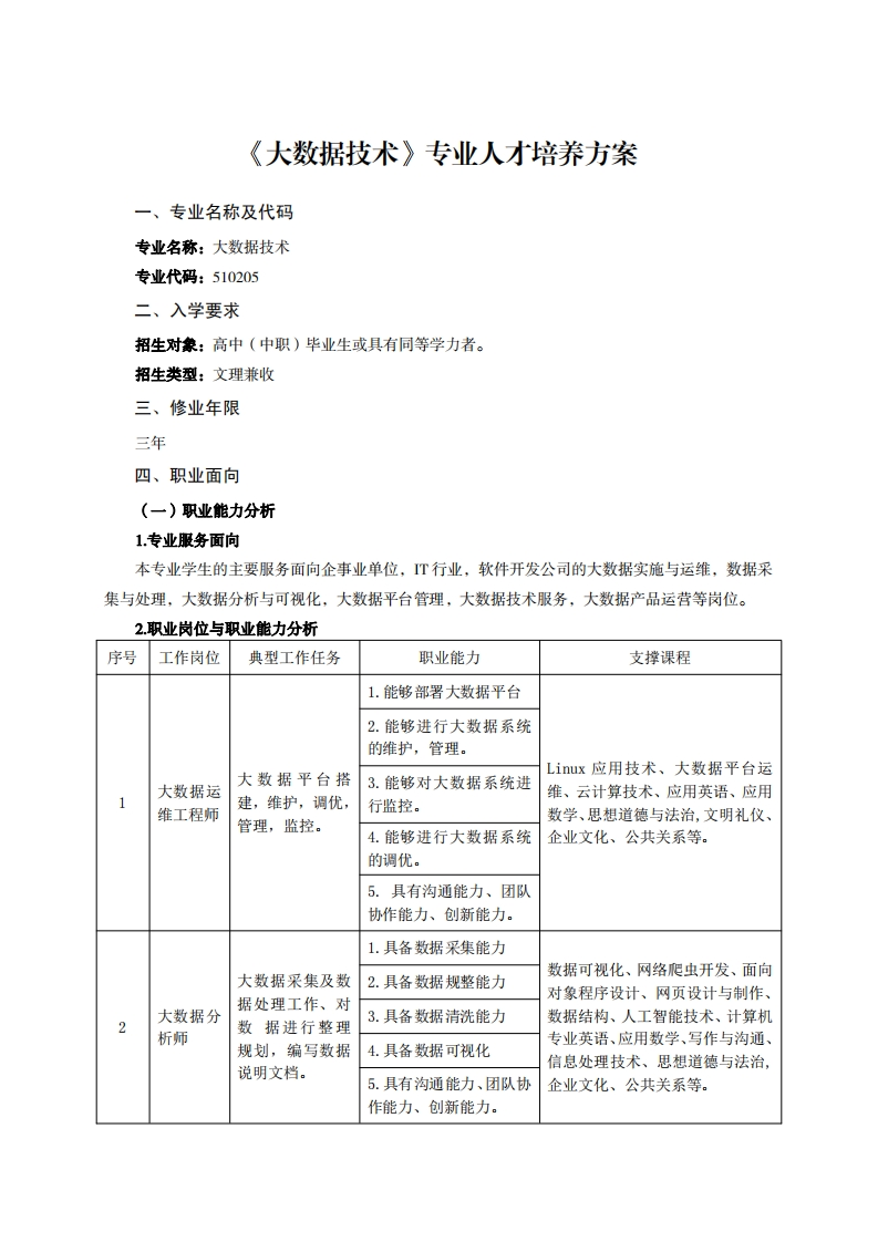
《大数据技术》专业人才培养方案一、专业名称及代码专业名称:大数据技术专业代码:510205二、入学要求招生对象:高中(中职)毕业生或具有同等学力者。招生类型:文理兼收三、修业年限三年四、职业面向(一)职业能力分析1.专业服务面向本专业学生的主要服务面向企事业单位,T行业,软件开发公司的大数据实施与运维,数据采集与处理,大数据分析与可视化,大数据平台管理,大数据技术服务,大数据产品运营等岗位。2.职业岗位与职业能力分析序号工作岗位典型工作任务职业能力支撑课程1.能够部署大数据平台2.能够进行大数据系统的维护,管理。大数据平台搭Linux应用技术、大数据平台运3.能够对大数据系统进大数据运维、云计算技术、应用英语、应用建,维护,调优,维工程师行监控。数学、思想道德与法治,文明礼仪、管理,监控。4.能够进行大数据系统企业文化、公共关系等。的调优。5.具有沟通能力、团队协作能力、创新能力。1.具备数据采集能力数据可视化、网络爬虫开发、面向大数据采集及数2.具备数据规整能力对象程序设计、网页设计与制作、据处理工作、对大数据分3.具备数据清洗能力数据结构、人工智能技术、计算机析师数据进行整理专业英语、应用数学、写作与沟通、规划,编写数据4.具备数据可视化说明文档。信息处理技术、思想道德与法治,5.具有沟通能力、团队协企业文化、公共关系等。作能力、创新能力。
请登录后查看评论内容