

第1页 / 共33页

第2页 / 共33页

第3页 / 共33页
试读已结束,还剩30页,您可下载完整版后进行离线阅读
THE END
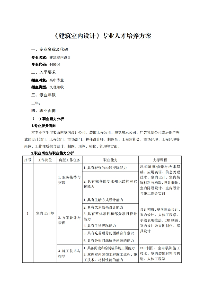
《建筑室内设计》专业人才培养方案一、专业名称及代码专业名称:建筑室内设计专业代码:440106二、入学要求招生对象:高中毕业招生类型:文理兼收三、修业年限三年。四、职业面向(一)职业能力分析1.专业服务面向本专业学生主要面向室内设计公司、装饰工程公司、展览展示公司、广告策划公司或房地产领域的设计部门、工程部门、市场部门,担任设计师、制图员、工程预算员、市场经理、工程经理等岗位,工作性质包含设计、制图、预算、验收、管理等方面。2.职业岗位与职业能力分析序号工作岗位典型工作任务职业能力支撑课程1.具有较强的沟通交际能力思想道德修养与法律基础、应用英语、信息处理1.业务接待与技术、室内设计、室内装交流2.具有完备的专业知识结构和宣饰材料与构造、设计概论、传能力室内陈设设计、室内设计与施工综合实训1.具有生活方式设计能力2.具有艺术效果设计能力设计构成、室内陈设设计、室内设计师3.具有整体项目和部分项目设计室内设计、人体工程学、2.方案设计与能力手绘表现技法、CAD制图、表现4.具有手绘表现能力室内设计效果图制作、家5.具有吃苦耐劳的团结合作意识具设计6.具有分析问题解决问题的能力1.具备阅读和绘制装饰施工图能力CAD制图、室内装饰施工3.施工技术与指导2.掌握室内装饰工程施工流程、施技术、室内装饰材料与构工技术,材料性能的能力造、人体工程学
请登录后查看评论内容